WARNING:
JavaScript is turned OFF. None of the links on this concept map will
work until it is reactivated.
If you need help turning JavaScript On, click here.
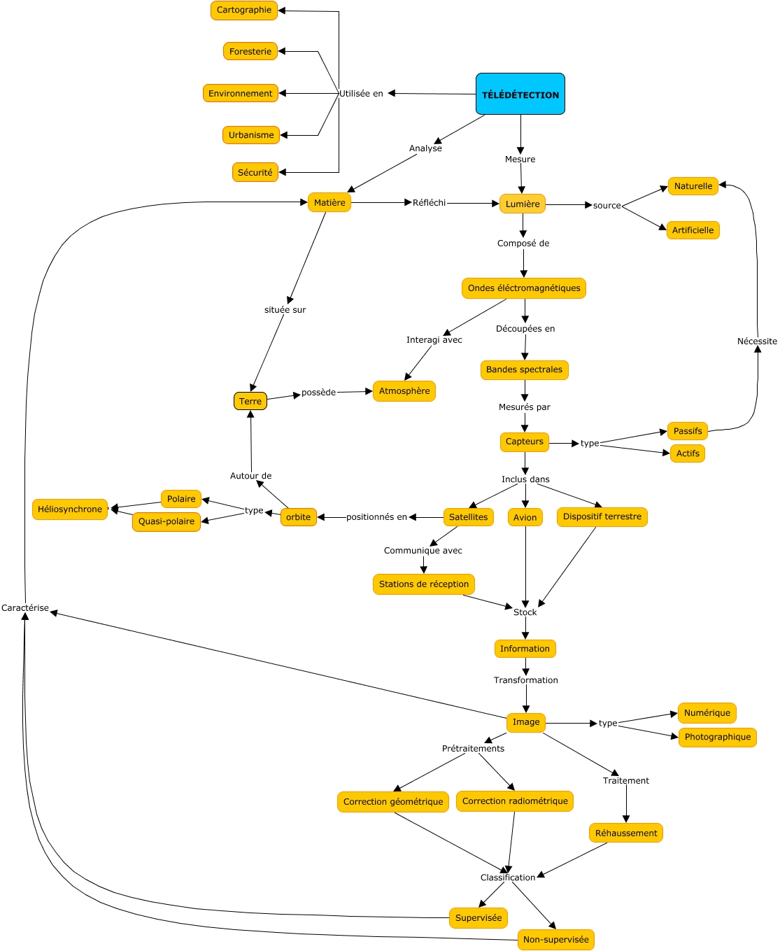
Cette carte de concepts créée avec IHMC CmapTools traite de: Télédétection, Image Caractérise Matière, Correction géométrique Classification Non-supervisée, Passifs Nécessite Naturelle, TÉLÉDÉTECTION Utilisée en Environnement, TÉLÉDÉTECTION Analyse Matière, Supervisée Caractérise Matière, Réhaussement Classification Non-supervisée, Correction radiométrique Classification Supervisée, Matière située sur Terre, Lumière source Artificielle, Satellites positionnés en orbite, Capteurs type Actifs, Stations de réception Stock Information, Information Transformation Image, TÉLÉDÉTECTION Utilisée en Sécurité, Image Prétraitements Correction géométrique, Capteurs type Passifs, TÉLÉDÉTECTION Utilisée en Urbanisme, Ondes éléctromagnétiques Découpées en Bandes spectrales, Matière Réfléchi Lumière