WARNING:
JavaScript is turned OFF. None of the links on this concept map will
work until it is reactivated.
If you need help turning JavaScript On, click here.
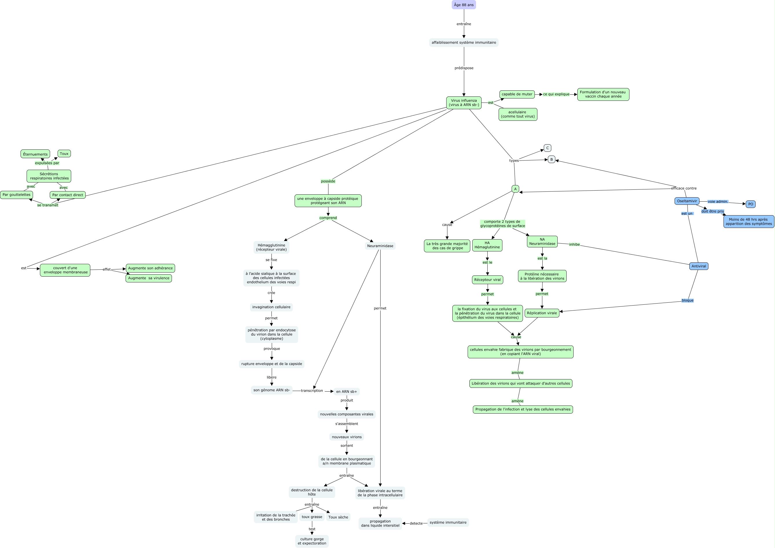
This Concept Map, created with IHMC CmapTools, has information related to: Nadine Immunité (Virus influenza), Libération des virions qui vont attaquer d'autres cellules amène Propagation de l'infection et lyse des cellules envahies, Âge 88 ans entraîne affaiblissement système immunitaire, Récepteur viral permet la fixation du virus aux cellules et la pénétration du virus dans la cellule (épithélium des voies respiratoires), Oseltamivir voie admin. PO, Réplication virale cause cellules envahie fabrique des virions par bourgeonnement (en copiant l'ARN viral), invagination cellulaire permet pénétration par endocytose du virion dans la cellule (cytoplasme), Sécrétions respiratoires infectées expulsées par Toux, libération virale au terme de la phase intracellulaire entraîne propagation dans liquide intersitiel, Oseltamivir doit être pris Moins de 48 hrs après apparition des symptômes, capable de muter ce qui explique Formulation d'un nouveau vaccin chaque année, couvert d'une enveloppe membraneuse effet Augmente son adhérance, rupture enveloppe et de la capside libère son génome ARN sb-, HA Hémaglutinine est le Récepteur viral, Protéine nécessaire à la libération des virions permet Réplication virale, Sécrétions respiratoires infectées avec Par contact direct, toux grasse test culture gorge et expectoration, couvert d'une enveloppe membraneuse effet Augmente sa virulence, Virus influenza (virus à ARN sb-) types B, la fixation du virus aux cellules et la pénétration du virus dans la cellule (épithélium des voies respiratoires) cause cellules envahie fabrique des virions par bourgeonnement (en copiant l'ARN viral), nouveaux virions sortent de la cellule en bourgeonnant a/n membrane plasmatique