WARNING:
JavaScript is turned OFF. None of the links on this concept map will
work until it is reactivated.
If you need help turning JavaScript On, click here.
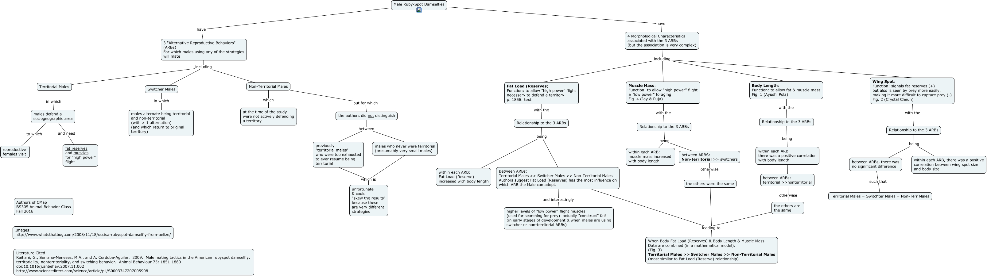
This Concept Map, created with IHMC CmapTools, has information related to: Ruby Spot Damselfly Territoriality, between ARBs, there was no significant difference such that Territorial Males = Switchter Males = Non-Terr Males, the others are the same leading to When Body Fat Load (Reserves) & Body Length & Muscle Mass Data are combined (in a mathematical model): (Fig. 3) Territorial Males >> Switcher Males >> Non-Territorial Males (most similar to Fat Load (Reserve) relationship), Switcher Males in which males alternate being territorial and non-territorial (with > 1 alternation) (and which return to original territory), males defend a sociogeographic area to which reproductive females visit, the authors did not distinguish between males who never were territorial (presumably very small males), males who never were territorial (presumably very small males) which is unfortunate & could "skew the results" because these are very different strategies, the others were the same leading to When Body Fat Load (Reserves) & Body Length & Muscle Mass Data are combined (in a mathematical model): (Fig. 3) Territorial Males >> Switcher Males >> Non-Territorial Males (most similar to Fat Load (Reserve) relationship), 3 "Alternative Reproductive Behaviors" (ARBs) For which males using any of the strategies will mate including Switcher Males, Relationship to the 3 ARBs being between ARBs, there was no significant difference, 4 Morphological Characteristics associated with the 3 ARBs (but the association is very complex) including Muscle Mass: Function: to allow "high power" flight & "low power" foraging Fig. 4 (Jay & Puja), Wing Spot: Function: signals fat reserves (+) but also is seen by prey more easily, making it more difficult to capture prey (-) Fig. 2 (Crystal Cheun) with the Relationship to the 3 ARBs, 4 Morphological Characteristics associated with the 3 ARBs (but the association is very complex) including Fat Load (Reserves) Function: to allow "high power" flight necessary to defend a territory p. 1856: text, Non-Territorial Males but for which the authors did not distinguish, Between ARBs: Territorial Males >> Switcher Males >> Non-Territorial Males Authors suggest Fat Load (Reserves) has the most influence on which ARB the Male can adopt. leading to When Body Fat Load (Reserves) & Body Length & Muscle Mass Data are combined (in a mathematical model): (Fig. 3) Territorial Males >> Switcher Males >> Non-Territorial Males (most similar to Fat Load (Reserve) relationship), Relationship to the 3 ARBs being within each ARB: muscle mass increased with body length, Muscle Mass: Function: to allow "high power" flight & "low power" foraging Fig. 4 (Jay & Puja) with the Relationship to the 3 ARBs, Body Length: Function: to allow fat & muscle mass Fig. 1 (Ayushi Pola) with the Relationship to the 3 ARBs, Relationship to the 3 ARBs being between ARBS: Non-territorial >> switchers, Male Ruby-Spot Damselfies have 4 Morphological Characteristics associated with the 3 ARBs (but the association is very complex), Relationship to the 3 ARBs being within each ARB: Fat Load (Reserve) increased with body length