WARNING:
JavaScript is turned OFF. None of the links on this concept map will
work until it is reactivated.
If you need help turning JavaScript On, click here.
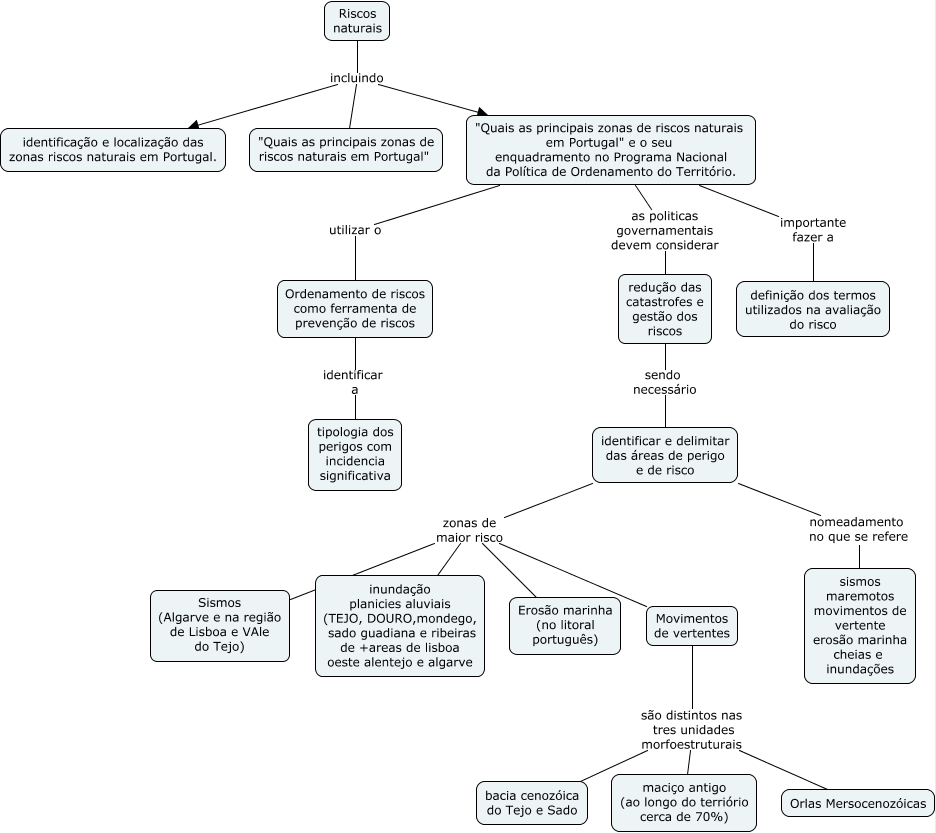
Esse mapa conceitual, produzido no IHMC CmapTools, tem a informação relacionada a: zonas riscos naturais_1, identificar e delimitar das áreas de perigo e de risco zonas de maior risco inundação planicies aluviais (TEJO, DOURO,mondego, sado guadiana e ribeiras de +areas de lisboa oeste alentejo e algarve, Ordenamento de riscos como ferramenta de prevenção de riscos identificar a tipologia dos perigos com incidencia significativa, Movimentos de vertentes são distintos nas tres unidades morfoestruturais Orlas Mersocenozóicas, identificar e delimitar das áreas de perigo e de risco nomeadamento no que se refere sismos maremotos movimentos de vertente erosão marinha cheias e inundações, identificar e delimitar das áreas de perigo e de risco zonas de maior risco Sismos (Algarve e na região de Lisboa e VAle do Tejo), identificar e delimitar das áreas de perigo e de risco zonas de maior risco Erosão marinha (no litoral português), Movimentos de vertentes são distintos nas tres unidades morfoestruturais maciço antigo (ao longo do terriório cerca de 70%), "Quais as principais zonas de riscos naturais em Portugal" e o seu enquadramento no Programa Nacional da Política de Ordenamento do Território. importante fazer a definição dos termos utilizados na avaliação do risco, Riscos naturais incluindo "Quais as principais zonas de riscos naturais em Portugal", "Quais as principais zonas de riscos naturais em Portugal" e o seu enquadramento no Programa Nacional da Política de Ordenamento do Território. as politicas governamentais devem considerar redução das catastrofes e gestão dos riscos, "Quais as principais zonas de riscos naturais em Portugal" e o seu enquadramento no Programa Nacional da Política de Ordenamento do Território. utilizar o Ordenamento de riscos como ferramenta de prevenção de riscos, Movimentos de vertentes são distintos nas tres unidades morfoestruturais bacia cenozóica do Tejo e Sado, Riscos naturais incluindo identificação e localização das zonas riscos naturais em Portugal., identificar e delimitar das áreas de perigo e de risco zonas de maior risco Movimentos de vertentes, Riscos naturais incluindo "Quais as principais zonas de riscos naturais em Portugal" e o seu enquadramento no Programa Nacional da Política de Ordenamento do Território., redução das catastrofes e gestão dos riscos sendo necessário identificar e delimitar das áreas de perigo e de risco