WARNING:
JavaScript is turned OFF. None of the links on this concept map will
work until it is reactivated.
If you need help turning JavaScript On, click here.
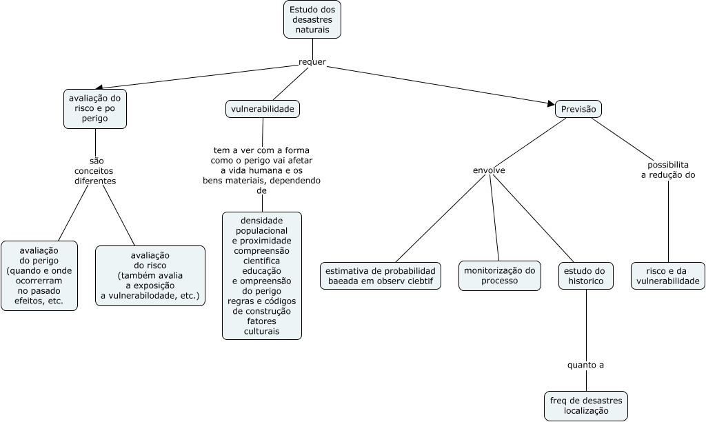
Esse mapa conceitual, produzido no IHMC CmapTools, tem a informação relacionada a: previsão de desastres naturais, avaliação do risco e po perigo são conceitos diferentes avaliação do risco (também avalia a exposição a vulnerabilodade, etc.), Estudo dos desastres naturais requer Previsão, Previsão possibilita a redução do risco e da vulnerabilidade, Estudo dos desastres naturais requer vulnerabilidade, Previsão envolve estudo do historico, estudo do historico quanto a freq de desastres localização, Previsão envolve estimativa de probabilidad baeada em observ ciebtif, avaliação do risco e po perigo são conceitos diferentes avaliação do perigo (quando e onde ocorrerram no pasado efeitos, etc., Previsão envolve monitorização do processo, vulnerabilidade tem a ver com a forma como o perigo vai afetar a vida humana e os bens materiais, dependendo de densidade populacional e proximidade compreensão cientifica educação e ompreensão do perigo regras e códigos de construção fatores culturais, Estudo dos desastres naturais requer avaliação do risco e po perigo