WARNING:
JavaScript is turned OFF. None of the links on this concept map will
work until it is reactivated.
If you need help turning JavaScript On, click here.
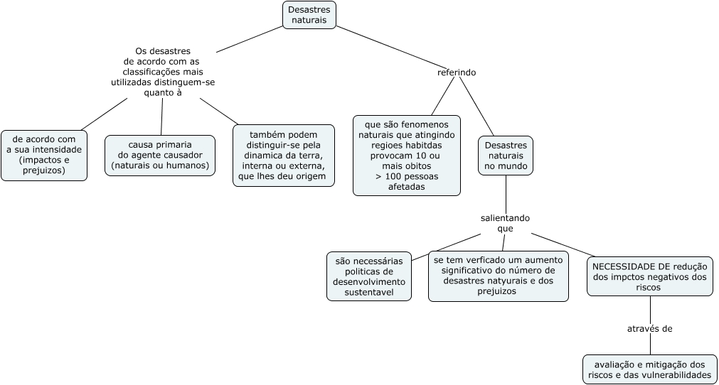
Esse mapa conceitual, produzido no IHMC CmapTools, tem a informação relacionada a: 1-classificação, Desastres naturais Os desastres de acordo com as classificações mais utilizadas distinguem-se quanto à de acordo com a sua intensidade (impactos e prejuizos), Desastres naturais Os desastres de acordo com as classificações mais utilizadas distinguem-se quanto à causa primaria do agente causador (naturais ou humanos), Desastres naturais no mundo salientando que se tem verficado um aumento significativo do número de desastres natyurais e dos prejuizos, Desastres naturais no mundo salientando que NECESSIDADE DE redução dos impctos negativos dos riscos, Desastres naturais no mundo salientando que são necessárias politicas de desenvolvimento sustentavel, Desastres naturais referindo Desastres naturais no mundo, Desastres naturais Os desastres de acordo com as classificações mais utilizadas distinguem-se quanto à também podem distinguir-se pela dinamica da terra, interna ou externa, que lhes deu origem, NECESSIDADE DE redução dos impctos negativos dos riscos através de avaliação e mitigação dos riscos e das vulnerabilidades, Desastres naturais referindo que são fenomenos naturais que atingindo regioes habitdas provocam 10 ou mais obitos > 100 pessoas afetadas