WARNING:
JavaScript is turned OFF. None of the links on this concept map will
work until it is reactivated.
If you need help turning JavaScript On, click here.
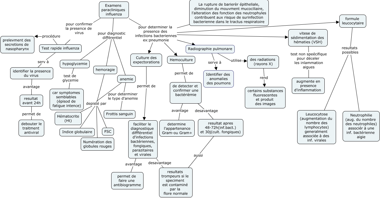
Cette carte de concepts créée avec IHMC CmapTools traite de: testes influenza, resultat apres 48-72h(inf.bact.) et 30j(cult. fongiques) aussi resultats trompeurs si le speciment est contaminé par la flore normale, hemoragie depisté par Hématocrite (Ht), vitese de sédimentation des hématies (VSH) test non speécifique pour déceler les inlammation aigues augmente en presence d'inflammation, Examens paracliniques influenza pour determiner la presence des infections bacteriennes ex:pneumonie Hemoculture, Examens paracliniques influenza pour determiner la presence des infections bacteriennes ex:pneumonie Radiographie pulmonare, Examens paracliniques influenza pour determiner la presence des infections bacteriennes ex:pneumonie Culture des expectorations, Hemoculture permet de de detecter et confirmer une bactérièmie, anemie depisté par Numération des globules rouges, Test rapide influenza procédure prelevment des secretions de nasopharynx, anemie pour determiner le type d'anemie Frottis sanguin, hemoragie depisté par Numération des globules rouges, faciliter le diagnostique diffférentiel d'infections bactériennes, fongiques, parazitaires et virales avantage permet de faire une antibiogramme, de detecter et confirmer une bactérièmie desavantage resultat apres 48-72h(inf.bact.) et 30j(cult. fongiques), anemie depisté par Indice globulaire, Examens paracliniques influenza pour determiner la presence des infections bacteriennes ex:pneumonie La rupture de barierèr épitheliale, diminution du mouvment mucociliaire, l'alteration des fonction des neutrophyles contribuent aux risque de surinfection bacterienne dans le tractus respiratoire, faciliter le diagnostique diffférentiel d'infections bactériennes, fongiques, parazitaires et virales desavantage resultats trompeurs si le speciment est contaminé par la flore normale, Radiographie pulmonare serve à Identifier des anomalies des poumons, Radiographie pulmonare utilise des radiations (rayons X), anemie depisté par FSC, hypoglycemie test de glycemie car symptomes semblables (épisod de fatigue intence)