WARNING:
JavaScript is turned OFF. None of the links on this concept map will
work until it is reactivated.
If you need help turning JavaScript On, click here.
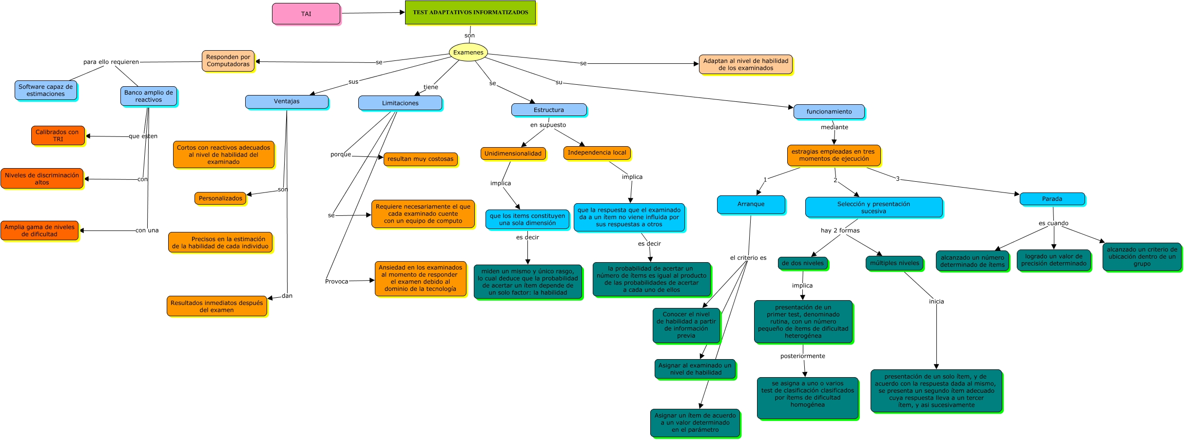
Este Cmap, tiene información relacionada con: TAI, Limitaciones se Requiere necesariamente el que cada examinado cuente con un equipo de computo, Arranque el criterio es Conocer el nivel de habilidad a partir de información previa, múltiples niveles inicia presentación de un solo ítem, y de acuerdo con la respuesta dada al mismo, se presenta un segundo ítem adecuado cuya respuesta lleva a un tercer ítem, y asi sucesivamente, Examenes su funcionamiento, Responden por Computadoras para ello requieren Software capaz de estimaciones, Examenes se Responden por Computadoras, funcionamiento mediante estragias empleadas en tres momentos de ejecución, Banco amplio de reactivos con Niveles de discriminación altos, Ventajas son Personalizados, Examenes se Adaptan al nivel de habilidad de los examinados, Banco amplio de reactivos con una Amplia gama de niveles de dificultad, Estructura en supuesto Independencia local, Estructura en supuesto Unidimensionalidad, Ventajas dan Resultados inmediatos después del examen, estragias empleadas en tres momentos de ejecución 1 Arranque, Arranque el criterio es Asignar un ítem de acuerdo a un valor determinado en el parámetro, Unidimensionalidad implica que los items constituyen una sola dimensión, Limitaciones Provoca Ansiedad en los examinados al momento de responder el examen debido al dominio de la tecnología, Examenes sus Ventajas, TEST ADAPTATIVOS INFORMATIZADOS son Examenes