WARNING:
JavaScript is turned OFF. None of the links on this concept map will
work until it is reactivated.
If you need help turning JavaScript On, click here.
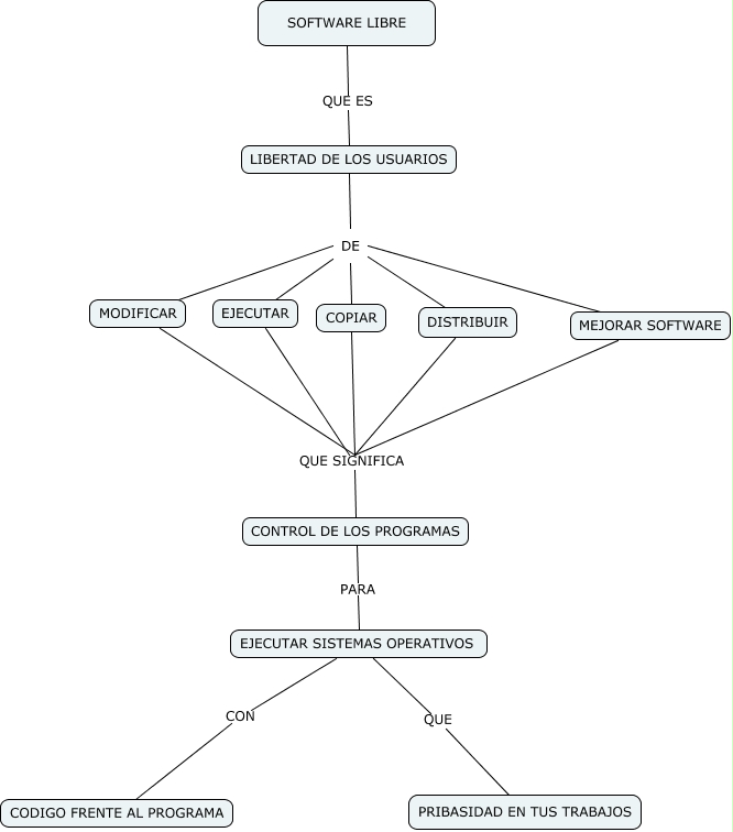
Este Cmap, tiene información relacionada con: OSCAR FABIAN GARZON PARRA, MODIFICAR DE EJECUTAR, MODIFICAR QUE SIGNIFICA CONTROL DE LOS PROGRAMAS, EJECUTAR QUE SIGNIFICA CONTROL DE LOS PROGRAMAS, LIBERTAD DE LOS USUARIOS DE DISTRIBUIR, LIBERTAD DE LOS USUARIOS DE EJECUTAR, CONTROL DE LOS PROGRAMAS PARA EJECUTAR SISTEMAS OPERATIVOS, MODIFICAR DE COPIAR, COPIAR QUE SIGNIFICA CONTROL DE LOS PROGRAMAS, DISTRIBUIR QUE SIGNIFICA CONTROL DE LOS PROGRAMAS, EJECUTAR SISTEMAS OPERATIVOS CON CODIGO FRENTE AL PROGRAMA, MODIFICAR DE DISTRIBUIR, LIBERTAD DE LOS USUARIOS DE COPIAR, MEJORAR SOFTWARE DE DISTRIBUIR, EJECUTAR SISTEMAS OPERATIVOS QUE PRIBASIDAD EN TUS TRABAJOS, MEJORAR SOFTWARE QUE SIGNIFICA CONTROL DE LOS PROGRAMAS, MEJORAR SOFTWARE DE COPIAR, MEJORAR SOFTWARE DE EJECUTAR, SOFTWARE LIBRE QUE ES LIBERTAD DE LOS USUARIOS