WARNING:
JavaScript is turned OFF. None of the links on this concept map will
work until it is reactivated.
If you need help turning JavaScript On, click here.
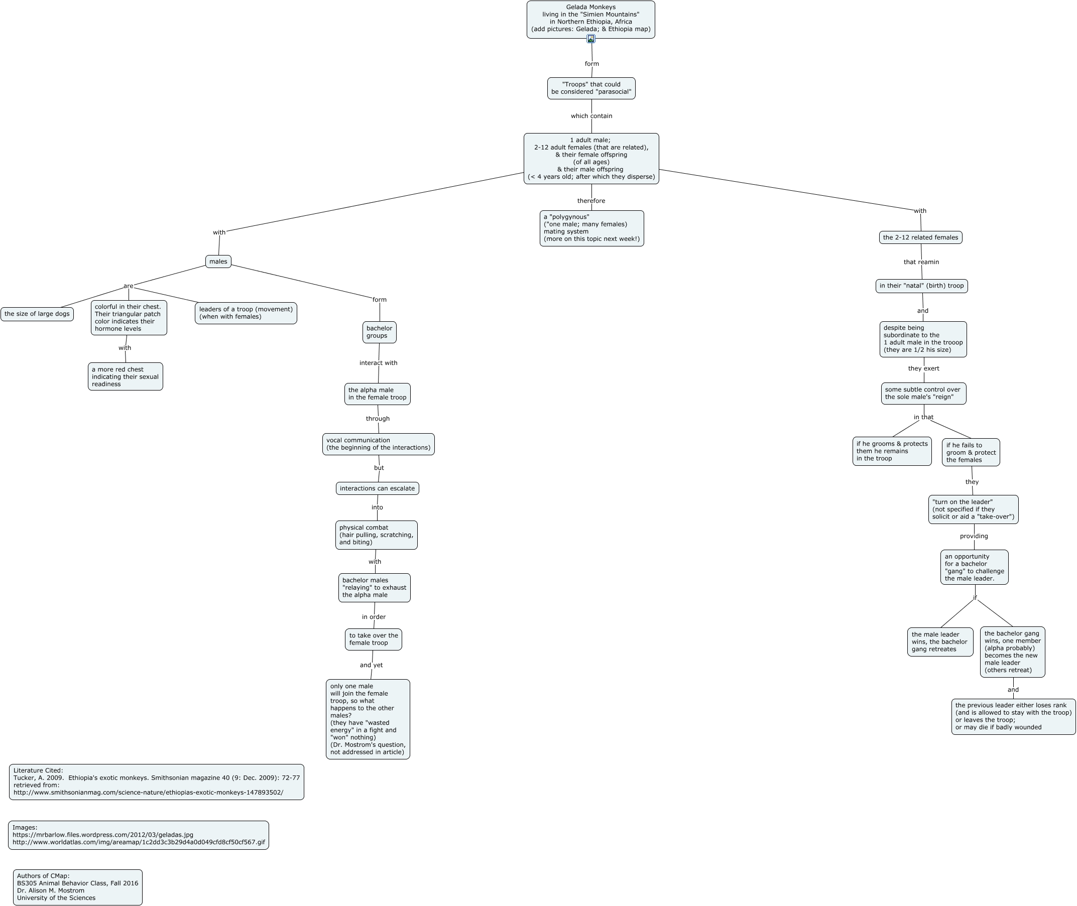
This Concept Map, created with IHMC CmapTools, has information related to: Gelada Monkeys Sociality (final), bachelor groups interact with the alpha male in the female troop, 1 adult male; 2-12 adult females (that are related), & their female offspring (of all ages) & their male offspring (< 4 years old; after which they disperse) with males, males form bachelor groups, the 2-12 related females that reamin in their "natal" (birth) troop, some subtle control over the sole male's "reign" in that if he fails to groom & protect the females, some subtle control over the sole male's "reign" in that if he grooms & protects them he remains in the troop, 1 adult male; 2-12 adult females (that are related), & their female offspring (of all ages) & their male offspring (< 4 years old; after which they disperse) therefore a "polygynous" ("one male; many females) mating system (more on this topic next week!), bachelor males "relaying" to exhaust the alpha male in order to take over the female troop, in their "natal" (birth) troop and despite being subordinate to the 1 adult male in the trooop (they are 1/2 his size), males are leaders of a troop (movement) (when with females), the alpha male in the female troop through vocal communication (the beginning of the interactions), males are the size of large dogs, to take over the female troop and yet only one male will join the female troop, so what happens to the other males? (they have "wasted energy" in a fight and "won" nothing) (Dr. Mostrom's question, not addressed in article), Gelada Monkeys living in the "Simien Mountains" in Northern Ethiopia, Africa (add pictures: Gelada; & Ethiopia map) form "Troops" that could be considered "parasocial", males are colorful in their chest. Their triangular patch color indicates their hormone levels, if he fails to groom & protect the females they "turn on the leader" (not specified if they solicit or aid a "take-over"), "turn on the leader" (not specified if they solicit or aid a "take-over") providing an opportunity for a bachelor "gang" to challenge the male leader., interactions can escalate into physical combat (hair pulling, scratching, and biting), an opportunity for a bachelor "gang" to challenge the male leader. if the bachelor gang wins, one member (alpha probably) becomes the new male leader (others retreat), the bachelor gang wins, one member (alpha probably) becomes the new male leader (others retreat) and the previous leader either loses rank (and is allowed to stay with the troop) or leaves the troop; or may die if badly wounded