WARNING:
JavaScript is turned OFF. None of the links on this concept map will
work until it is reactivated.
If you need help turning JavaScript On, click here.
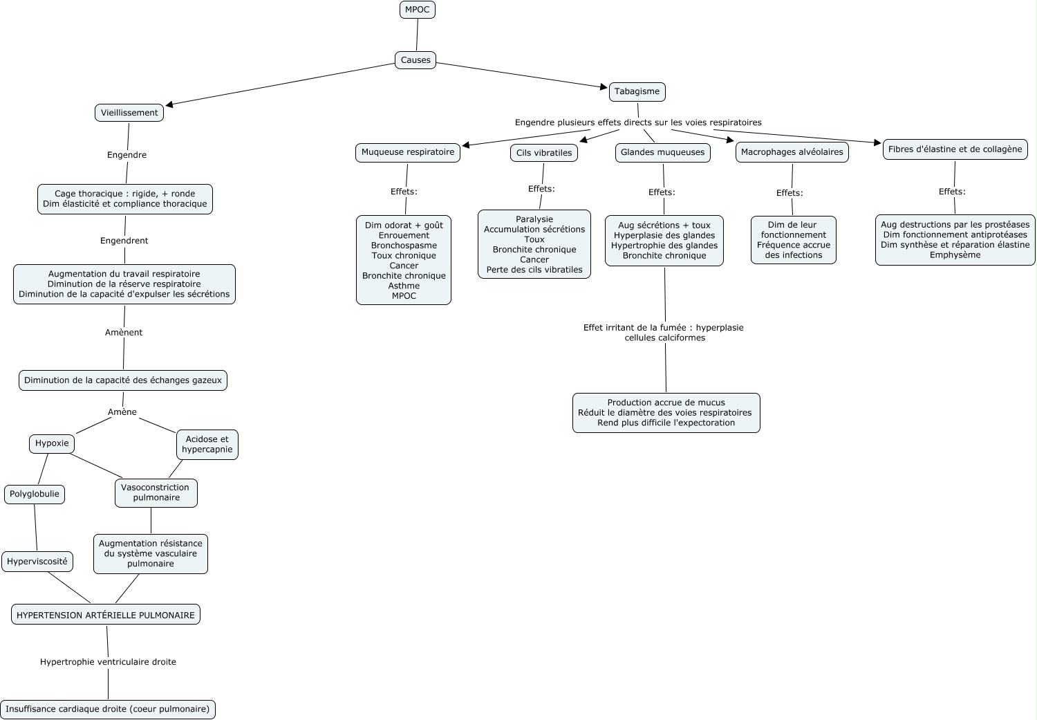
Cette carte de concepts créée avec IHMC CmapTools traite de: MPOC 2, Fibres d'élastine et de collagène Effets: Aug destructions par les prostéases Dim fonctionnement antiprotéases Dim synthèse et réparation élastine Emphysème, Vasoconstriction pulmonaire ???? Augmentation résistance du système vasculaire pulmonaire, Glandes muqueuses Effets: Aug sécrétions + toux Hyperplasie des glandes Hypertrophie des glandes Bronchite chronique, Causes ???? Vieillissement, Diminution de la capacité des échanges gazeux Amène Acidose et hypercapnie, Muqueuse respiratoire Effets: Dim odorat + goût Enrouement Bronchospasme Toux chronique Cancer Bronchite chronique Asthme MPOC, Cage thoracique : rigide, + ronde Dim élasticité et compliance thoracique Engendrent Augmentation du travail respiratoire Diminution de la réserve respiratoire Diminution de la capacité d'expulser les sécrétions, Polyglobulie ???? Hyperviscosité, Augmentation du travail respiratoire Diminution de la réserve respiratoire Diminution de la capacité d'expulser les sécrétions Amènent Diminution de la capacité des échanges gazeux, Tabagisme Engendre plusieurs effets directs sur les voies respiratoires Glandes muqueuses, Tabagisme Engendre plusieurs effets directs sur les voies respiratoires Fibres d'élastine et de collagène, Augmentation résistance du système vasculaire pulmonaire ???? HYPERTENSION ARTÉRIELLE PULMONAIRE, Tabagisme Engendre plusieurs effets directs sur les voies respiratoires Macrophages alvéolaires, Acidose et hypercapnie ???? Vasoconstriction pulmonaire, MPOC ???? Causes, Tabagisme Engendre plusieurs effets directs sur les voies respiratoires Muqueuse respiratoire, Macrophages alvéolaires Effets: Dim de leur fonctionnement Fréquence accrue des infections, Hyperviscosité ???? HYPERTENSION ARTÉRIELLE PULMONAIRE, Diminution de la capacité des échanges gazeux Amène Hypoxie, Vieillissement Engendre Cage thoracique : rigide, + ronde Dim élasticité et compliance thoracique