WARNING:
JavaScript is turned OFF. None of the links on this concept map will
work until it is reactivated.
If you need help turning JavaScript On, click here.
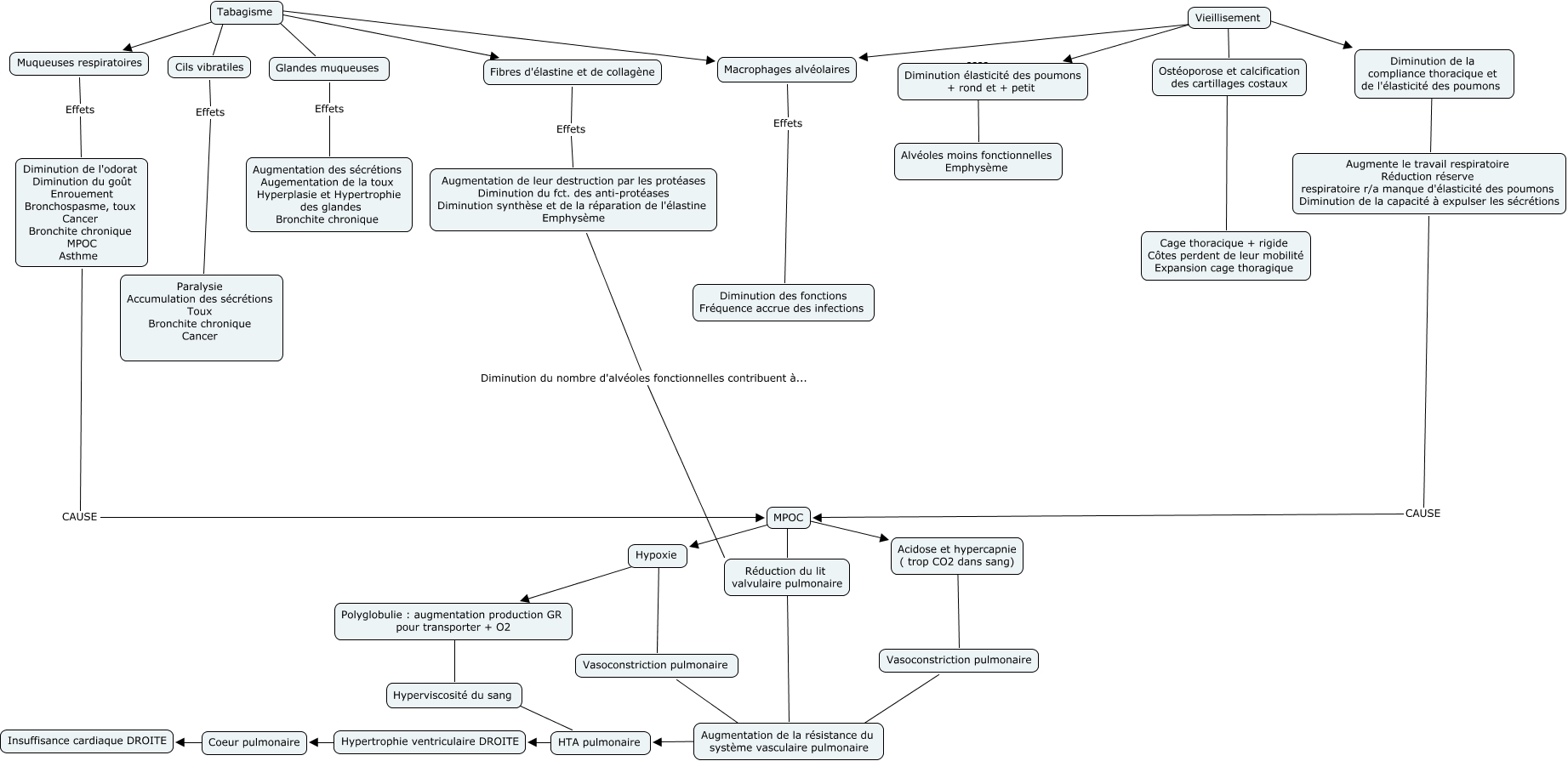
Cette carte de concepts créée avec IHMC CmapTools traite de: MPOC, Cils vibratiles Effets Paralysie Accumulation des sécrétions Toux Bronchite chronique Cancer, Ostéoporose et calcification des cartillages costaux ???? Cage thoracique + rigide Côtes perdent de leur mobilité Expansion cage thoragique, Tabagisme ???? Fibres d'élastine et de collagène, Macrophages alvéolaires Effets Diminution des fonctions Fréquence accrue des infections, Vasoconstriction pulmonaire ???? Augmentation de la résistance du système vasculaire pulmonaire, MPOC ???? Réduction du lit valvulaire pulmonaire, Tabagisme ???? Muqueuses respiratoires, Coeur pulmonaire ???? Insuffisance cardiaque DROITE, Diminution de l'odorat Diminution du goût Enrouement Bronchospasme, toux Cancer Bronchite chronique MPOC Asthme CAUSE MPOC, Vieillisement ???? Diminution de la compliance thoracique et de l'élasticité des poumons, MPOC ???? Acidose et hypercapnie ( trop CO2 dans sang), Vieillisement ???? Macrophages alvéolaires, Muqueuses respiratoires Effets Diminution de l'odorat Diminution du goût Enrouement Bronchospasme, toux Cancer Bronchite chronique MPOC Asthme, Tabagisme ???? Cils vibratiles, Fibres d'élastine et de collagène Effets Augmentation de leur destruction par les protéases Diminution du fct. des anti-protéases Diminution synthèse et de la réparation de l'élastine Emphysème, Hyperviscosité du sang ???? HTA pulmonaire, Tabagisme ???? Macrophages alvéolaires, Glandes muqueuses Effets Augmentation des sécrétions Augementation de la toux Hyperplasie et Hypertrophie des glandes Bronchite chronique, Augmente le travail respiratoire Réduction réserve respiratoire r/a manque d'élasticité des poumons Diminution de la capacité à expulser les sécrétions CAUSE MPOC, Hypertrophie ventriculaire DROITE ???? Coeur pulmonaire