WARNING:
JavaScript is turned OFF. None of the links on this concept map will
work until it is reactivated.
If you need help turning JavaScript On, click here.
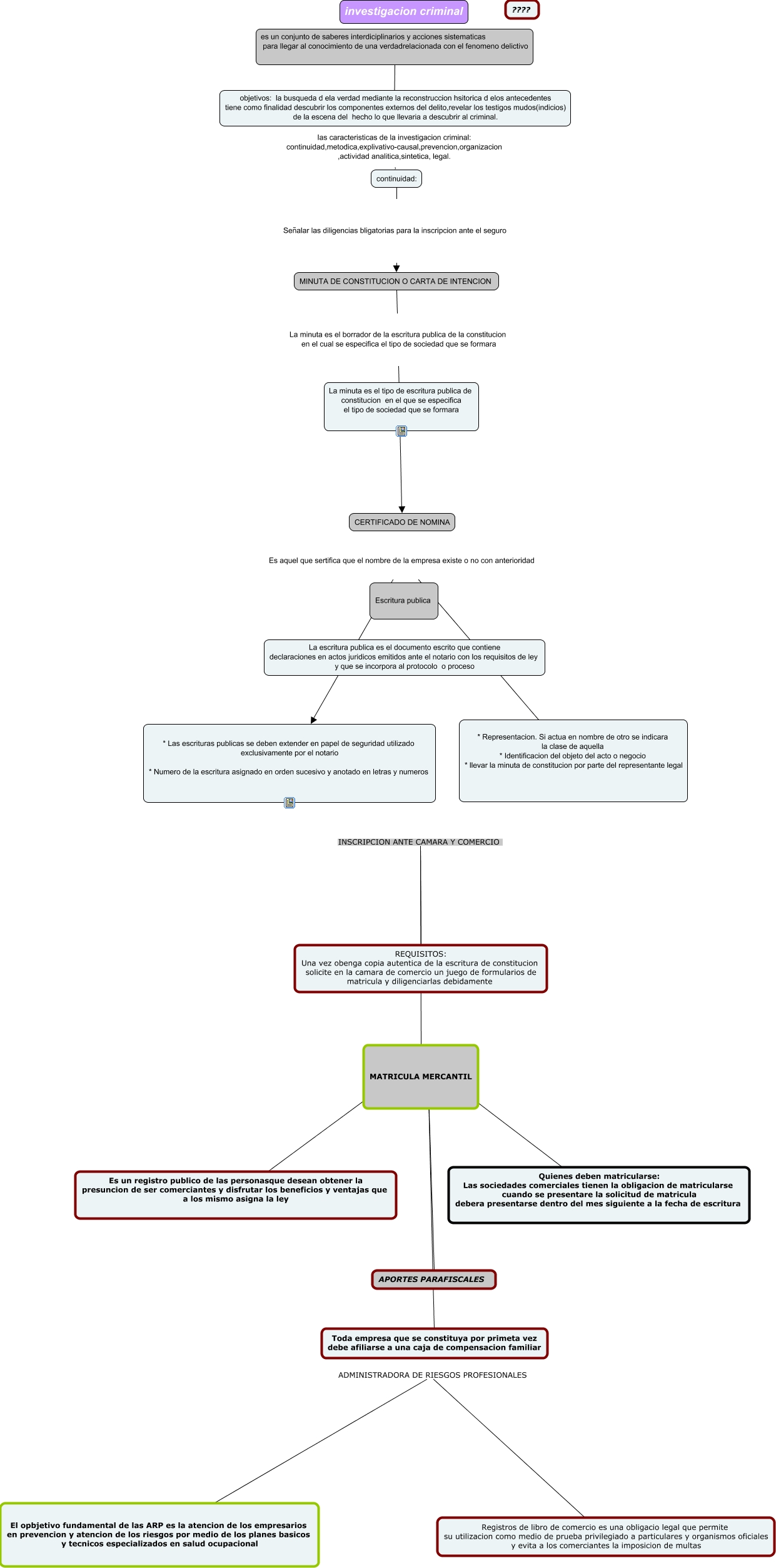
Este Cmap, tiene información relacionada con: investigacion criminal, Quienes deben matricularse: Las sociedades comerciales tienen la obligacion de matricularse cuando se presentare la solicitud de matricula debera presentarse dentro del mes siguiente a la fecha de escritura ???? Es un registro publico de las personasque desean obtener la presuncion de ser comerciantes y disfrutar los beneficios y ventajas que a los mismo asigna la ley, es un conjunto de saberes interdiciplinarios y acciones sistematicas para llegar al conocimiento de una verdadrelacionada con el fenomeno delictivo Ias caracteristicas de la investigacion criminal: continuidad,metodica,explivativo-causal,prevencion,organizacion ,actividad analitica,sintetica, legal. , continuidad:, continuidad: Señalar las diligencias bligatorias para la inscripcion ante el seguro MINUTA DE CONSTITUCION O CARTA DE INTENCION, * Representacion. Si actua en nombre de otro se indicara la clase de aquella * Identificacion del objeto del acto o negocio * llevar la minuta de constitucion por parte del representante legal Es aquel que sertifica que el nombre de la empresa existe o no con anterioridad * Las escrituras publicas se deben extender en papel de seguridad utilizado exclusivamente por el notario * Numero de la escritura asignado en orden sucesivo y anotado en letras y numeros, Toda empresa que se constituya por primeta vez debe afiliarse a una caja de compensacion familiar ???? APORTES PARAFISCALES, MINUTA DE CONSTITUCION O CARTA DE INTENCION La minuta es el borrador de la escritura publica de la constitucion en el cual se especifica el tipo de sociedad que se formara CERTIFICADO DE NOMINA, Registros de libro de comercio es una obligacio legal que permite su utilizacion como medio de prueba privilegiado a particulares y organismos oficiales y evita a los comerciantes la imposicion de multas ADMINISTRADORA DE RIESGOS PROFESIONALES El opbjetivo fundamental de las ARP es la atencion de los empresarios en prevencion y atencion de los riesgos por medio de los planes basicos y tecnicos especializados en salud ocupacional, objetivos: la busqueda d ela verdad mediante la reconstruccion hsitorica d elos antecedentes tiene como finalidad descubrir los componentes externos del delito,revelar los testigos mudos(indicios) de la escena del hecho lo que llevaria a descubrir al criminal. Ias caracteristicas de la investigacion criminal: continuidad,metodica,explivativo-causal,prevencion,organizacion ,actividad analitica,sintetica, legal. , continuidad:, REQUISITOS: Una vez obenga copia autentica de la escritura de constitucion solicite en la camara de comercio un juego de formularios de matricula y diligenciarlas debidamente INSCRIPCION ANTE CAMARA Y COMERCIO MATRICULA MERCANTIL