WARNING:
JavaScript is turned OFF. None of the links on this concept map will
work until it is reactivated.
If you need help turning JavaScript On, click here.
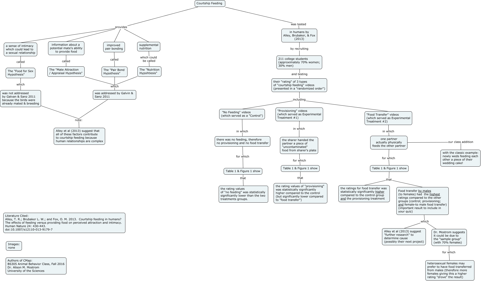
This Concept Map, created with IHMC CmapTools, has information related to: Alley et al 2013 (final), "Provisioning" videos (which served as Experimental Treatment #1) in which the sharer handed the partner a piece of "uncontaminated" food from sharer's plate, supplemental nutrition which could be called The "Nutrition Hypohtiesis", 211 college students (approximately 70% women; 30% men) and testing their "rating" of 3 types of "courtship feeding" videos (presented in a "randomized order"), Table 1 & Figure 1 show that Food transfer by males (to females) had the highest ratings compared to the other groups (control; provisioning; and female-to male food transfer) (important result to include in your quiz), was addressed by Galvin & Sanz 2011 note: Alley et al (2013) suggest that all of these factors contribute to courtship feeding because human relationships are complex, Table 1 & Figure 1 show that the rating values of "no feeding" was statistically significantly lower than the two treatments groups., a sense of intimacy which could lead to a sexual relationship called The "Food for Sex Hypothesis", "No Feeding" videos (which served as a "Control") in which there was no feeding, therefore no provisioning and no food transfer, Courtship Feeding provides a sense of intimacy which could lead to a sexual relationship, Food transfer by males (to females) had the highest ratings compared to the other groups (control; provisioning; and female-to male food transfer) (important result to include in your quiz) which Dr. Mostrom suggests it could be due to the "sample group" (with 70% females), there was no feeding, therefore no provisioning and no food transfer for which Table 1 & Figure 1 show, "Food Transfer" videos (which served as Experimental Treatment #2) in which one partner actually physically feeds the other partner, one partner actually physically feeds the other partner our class addition with the classic example: newly weds feeding each other a piece of their wedding cake!, Courtship Feeding provides information about a potential mate's ability to provide food, Courtship Feeding was tested in humans by Alley, Brubaker, & Fox (2013), Table 1 & Figure 1 show that the rating values of "provisioning" was statistically significantly higher compared to the control (but significantly lower compared to "food transfer"), was not addressed by Galvan & Sanz 2011 because the birds were already mated & breeding note: Alley et al (2013) suggest that all of these factors contribute to courtship feeding because human relationships are complex, Table 1 & Figure 1 show that the ratings for food transfer was statistically significantly higher compared to the control group and the provisioning treatment, their "rating" of 3 types of "courtship feeding" videos (presented in a "randomized order") including "Provisioning" videos (which served as Experimental Treatment #1), Courtship Feeding provides improved pair bonding