WARNING:
JavaScript is turned OFF. None of the links on this concept map will
work until it is reactivated.
If you need help turning JavaScript On, click here.
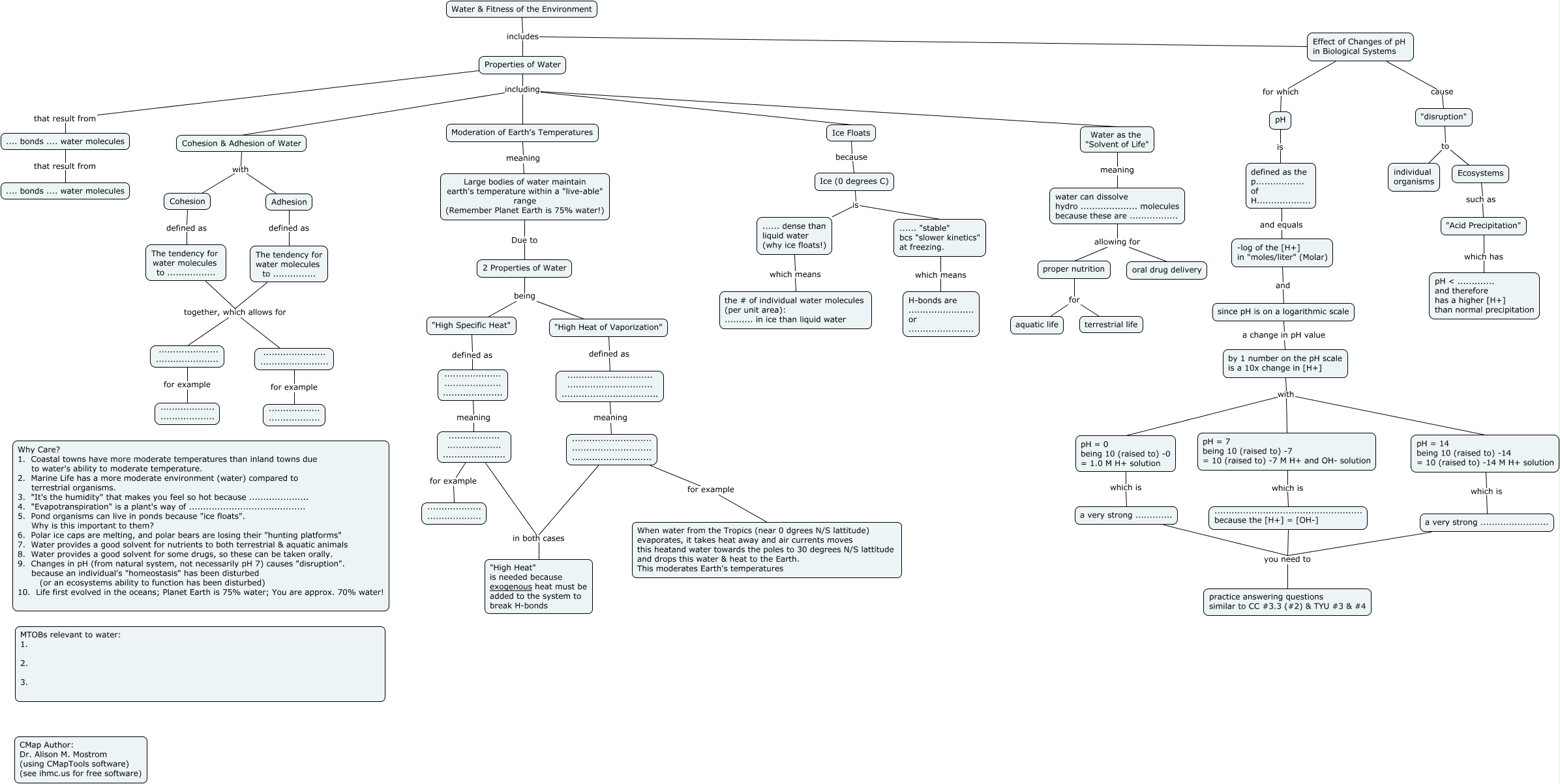
This Concept Map, created with IHMC CmapTools, has information related to: Water CMap, water can dissolve hydro .................... molecules because these are ................. allowing for proper nutrition, Effect of Changes of pH in Biological Systems cause "disruption", "disruption" to individual organisms, a very strong ............. you need to practice answering questions similar to CC #3.3 (#2) & TYU #3 & #4, Ecosystems such as "Acid Precipitation", Adhesion defined as The tendency for water molecules to ..............., Cohesion defined as The tendency for water molecules to ................., Properties of Water that result from .... bonds .... water molecules, Properties of Water including Ice Floats, pH is defined as the p................. of H..................., proper nutrition for terrestrial life, pH = 14 being 10 (raised to) -14 = 10 (raised to) -14 M H+ solution which is a very strong ........................, Ice Floats because Ice (0 degrees C), Properties of Water including Cohesion & Adhesion of Water, by 1 number on the pH scale is a 10x change in [H+] with pH = 0 being 10 (raised to) -0 = 1.0 M H+ solution, pH = 7 being 10 (raised to) -7 = 10 (raised to) -7 M H+ and OH- solution which is .................................................... because the [H+] = [OH-], The tendency for water molecules to ............... together, which allows for ...................... ........................, a very strong ........................ you need to practice answering questions similar to CC #3.3 (#2) & TYU #3 & #4, defined as the p................. of H................... and equals -log of the [H+] in "moles/liter" (Molar), -log of the [H+] in "moles/liter" (Molar) and since pH is on a logarithmic scale