WARNING:
JavaScript is turned OFF. None of the links on this concept map will
work until it is reactivated.
If you need help turning JavaScript On, click here.
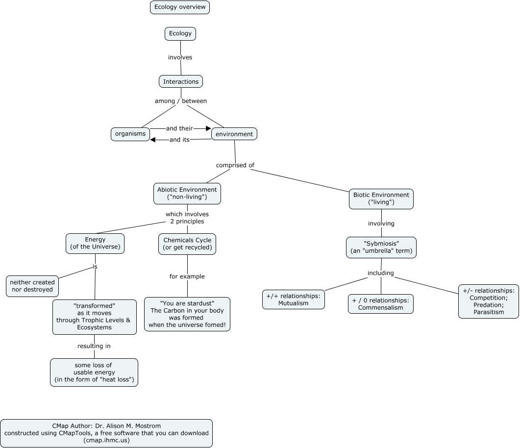
This Concept Map, created with IHMC CmapTools, has information related to: MTOB Ecology, Abiotic Environment ("non-living") which involves 2 principles Chemicals Cycle (or get recycled), Energy (of the Universe) is "transformed" as it moves through Trophic Levels & Ecosystems, organisms and their environment, environment comprised of Biotic Environment ("living"), environment and its organisms, "Sybmiosis" (an "umbrella" term) including +/+ relationships: Mutualism, Biotic Environment ("living") involving "Sybmiosis" (an "umbrella" term), Ecology involves Interactions, Energy (of the Universe) is neither created nor destroyed, "Sybmiosis" (an "umbrella" term) including + / 0 relationships: Commensalism, "Sybmiosis" (an "umbrella" term) including +/- relationships: Competition; Predation; Parasitism, environment comprised of Abiotic Environment ("non-living"), Interactions among / between organisms, Abiotic Environment ("non-living") which involves 2 principles Energy (of the Universe), Interactions among / between environment, Chemicals Cycle (or get recycled) for example "You are stardust" The Carbon in your body was formed when the universe fomed!, "transformed" as it moves through Trophic Levels & Ecosystems resulting in some loss of usable energy (in the form of "heat loss")