WARNING:
JavaScript is turned OFF. None of the links on this concept map will
work until it is reactivated.
If you need help turning JavaScript On, click here.
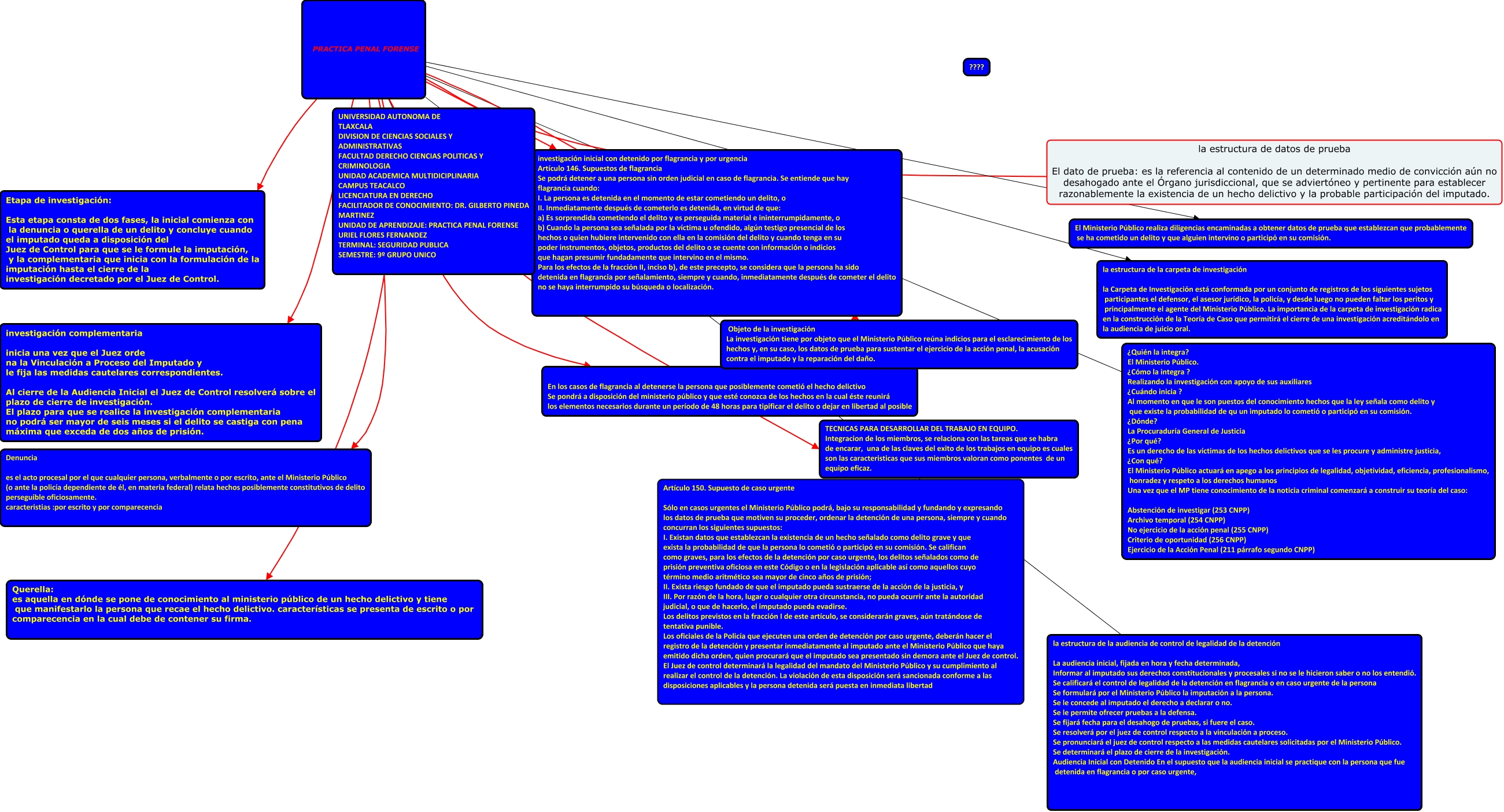
Este Cmap, tiene información relacionada con: Sin Título 1, la estructura de datos de prueba El dato de prueba: es la referencia al contenido de un determinado medio de convicción aún no desahogado ante el Órgano jurisdiccional, que se adviertóneo y pertinente para establecer razonablemente la existencia de un hecho delictivo y la probable participación del imputado. PRACTICA PENAL FORENSE TECNICAS PARA DESARROLLAR DEL TRABAJO EN EQUIPO. Integracion de los miembros, se relaciona con las tareas que se habra de encarar, una de las claves del exito de los trabajos en equipo es cuales son las caracteristicas que sus miembros valoran como ponentes de un equipo eficaz., la estructura de datos de prueba El dato de prueba: es la referencia al contenido de un determinado medio de convicción aún no desahogado ante el Órgano jurisdiccional, que se adviertóneo y pertinente para establecer razonablemente la existencia de un hecho delictivo y la probable participación del imputado. PRACTICA PENAL FORENSE El Ministerio Público realiza diligencias encaminadas a obtener datos de prueba que establezcan que probablemente se ha cometido un delito y que alguien intervino o participó en su comisión., la estructura de datos de prueba El dato de prueba: es la referencia al contenido de un determinado medio de convicción aún no desahogado ante el Órgano jurisdiccional, que se adviertóneo y pertinente para establecer razonablemente la existencia de un hecho delictivo y la probable participación del imputado. PRACTICA PENAL FORENSE ¿Quién la integra? El Ministerio Público. ¿Cómo la integra ? Realizando la investigación con apoyo de sus auxiliares ¿Cuándo inicia ? Al momento en que le son puestos del conocimiento hechos que la ley señala como delito y que existe la probabilidad de qu un imputado lo cometió o participó en su comisión. ¿Dónde? La Procuraduría General de Justicia ¿Por qué? Es un derecho de las víctimas de los hechos delictivos que se les procure y administre justicia, ¿Con qué? El Ministerio Público actuará en apego a los principios de legalidad, objetividad, eficiencia, profesionalismo, honradez y respeto a los derechos humanos Una vez que el MP tiene conocimiento de la noticia criminal comenzará a construir su teoría del caso: Abstención de investigar (253 CNPP) Archivo temporal (254 CNPP) No ejercicio de la acción penal (255 CNPP) Criterio de oportunidad (256 CNPP) Ejercicio de la Acción Penal (211 párrafo segundo CNPP), la estructura de datos de prueba El dato de prueba: es la referencia al contenido de un determinado medio de convicción aún no desahogado ante el Órgano jurisdiccional, que se adviertóneo y pertinente para establecer razonablemente la existencia de un hecho delictivo y la probable participación del imputado. PRACTICA PENAL FORENSE En los casos de flagrancia al detenerse la persona que posiblemente cometió el hecho delictivo Se pondrá a disposición del ministerio público y que esté conozca de los hechos en la cual éste reunirá los elementos necesarios durante un período de 48 horas para tipificar el delito o dejar en libertad al posible, la estructura de datos de prueba El dato de prueba: es la referencia al contenido de un determinado medio de convicción aún no desahogado ante el Órgano jurisdiccional, que se adviertóneo y pertinente para establecer razonablemente la existencia de un hecho delictivo y la probable participación del imputado. PRACTICA PENAL FORENSE UNIVERSIDAD AUTONOMA DE TLAXCALA DIVISION DE CIENCIAS SOCIALES Y ADMINISTRATIVAS FACULTAD DERECHO CIENCIAS POLITICAS Y CRIMINOLOGIA UNIDAD ACADEMICA MULTIDICIPLINARIA CAMPUS TEACALCO LICENCIATURA EN DERECHO FACILITADOR DE CONOCIMIENTO: DR. GILBERTO PINEDA MARTINEZ UNIDAD DE APRENDIZAJE: PRACTICA PENAL FORENSE URIEL FLORES FERNANDEZ TERMINAL: SEGURIDAD PUBLICA SEMESTRE: 9º GRUPO UNICO, la estructura de datos de prueba El dato de prueba: es la referencia al contenido de un determinado medio de convicción aún no desahogado ante el Órgano jurisdiccional, que se adviertóneo y pertinente para establecer razonablemente la existencia de un hecho delictivo y la probable participación del imputado. PRACTICA PENAL FORENSE la estructura de la carpeta de investigación la Carpeta de Investigación está conformada por un conjunto de registros de los siguientes sujetos participantes el defensor, el asesor jurídico, la policía, y desde luego no pueden faltar los peritos y principalmente el agente del Ministerio Público. La importancia de la carpeta de investigación radica en la construcción de la Teoría de Caso que permitirá el cierre de una investigación acreditándolo en la audiencia de juicio oral., la estructura de datos de prueba El dato de prueba: es la referencia al contenido de un determinado medio de convicción aún no desahogado ante el Órgano jurisdiccional, que se adviertóneo y pertinente para establecer razonablemente la existencia de un hecho delictivo y la probable participación del imputado. PRACTICA PENAL FORENSE Querella: es aquella en dónde se pone de conocimiento al ministerio público de un hecho delictivo y tiene que manifestarlo la persona que recae el hecho delictivo. características se presenta de escrito o por comparecencia en la cual debe de contener su firma., la estructura de datos de prueba El dato de prueba: es la referencia al contenido de un determinado medio de convicción aún no desahogado ante el Órgano jurisdiccional, que se adviertóneo y pertinente para establecer razonablemente la existencia de un hecho delictivo y la probable participación del imputado. PRACTICA PENAL FORENSE Etapa de investigación: Esta etapa consta de dos fases, la inicial comienza con la denuncia o querella de un delito y concluye cuando el imputado queda a disposición del Juez de Control para que se le formule la imputación, y la complementaria que inicia con la formulación de la imputación hasta el cierre de la investigación decretado por el Juez de Control., la estructura de datos de prueba El dato de prueba: es la referencia al contenido de un determinado medio de convicción aún no desahogado ante el Órgano jurisdiccional, que se adviertóneo y pertinente para establecer razonablemente la existencia de un hecho delictivo y la probable participación del imputado. PRACTICA PENAL FORENSE la estructura de la audiencia de control de legalidad de la detención La audiencia inicial, fijada en hora y fecha determinada, Informar al imputado sus derechos constitucionales y procesales si no se le hicieron saber o no los entendió. Se calificará el control de legalidad de la detención en flagrancia o en caso urgente de la persona Se formulará por el Ministerio Público la imputación a la persona. Se le concede al imputado el derecho a declarar o no. Se le permite ofrecer pruebas a la defensa. Se fijará fecha para el desahogo de pruebas, si fuere el caso. Se resolverá por el juez de control respecto a la vinculación a proceso. Se pronunciará el juez de control respecto a las medidas cautelares solicitadas por el Ministerio Público. Se determinará el plazo de cierre de la investigación. Audiencia Inicial con Detenido En el supuesto que la audiencia inicial se practique con la persona que fue detenida en flagrancia o por caso urgente,, la estructura de datos de prueba El dato de prueba: es la referencia al contenido de un determinado medio de convicción aún no desahogado ante el Órgano jurisdiccional, que se adviertóneo y pertinente para establecer razonablemente la existencia de un hecho delictivo y la probable participación del imputado. PRACTICA PENAL FORENSE Denuncia es el acto procesal por el que cualquier persona, verbalmente o por escrito, ante el Ministerio Público (o ante la policía dependiente de él, en materia federal) relata hechos posiblemente constitutivos de delito perseguible oficiosamente. caracteristias :por escrito y por comparecencia, la estructura de datos de prueba El dato de prueba: es la referencia al contenido de un determinado medio de convicción aún no desahogado ante el Órgano jurisdiccional, que se adviertóneo y pertinente para establecer razonablemente la existencia de un hecho delictivo y la probable participación del imputado. PRACTICA PENAL FORENSE Objeto de la investigación La investigación tiene por objeto que el Ministerio Público reúna indicios para el esclarecimiento de los hechos y, en su caso, los datos de prueba para sustentar el ejercicio de la acción penal, la acusación contra el imputado y la reparación del daño., la estructura de datos de prueba El dato de prueba: es la referencia al contenido de un determinado medio de convicción aún no desahogado ante el Órgano jurisdiccional, que se adviertóneo y pertinente para establecer razonablemente la existencia de un hecho delictivo y la probable participación del imputado. PRACTICA PENAL FORENSE investigación inicial con detenido por flagrancia y por urgencia Artículo 146. Supuestos de flagrancia Se podrá detener a una persona sin orden judicial en caso de flagrancia. Se entiende que hay flagrancia cuando: I. La persona es detenida en el momento de estar cometiendo un delito, o II. Inmediatamente después de cometerlo es detenida, en virtud de que: a) Es sorprendida cometiendo el delito y es perseguida material e ininterrumpidamente, o b) Cuando la persona sea señalada por la víctima u ofendido, algún testigo presencial de los hechos o quien hubiere intervenido con ella en la comisión del delito y cuando tenga en su poder instrumentos, objetos, productos del delito o se cuente con información o indicios que hagan presumir fundadamente que intervino en el mismo. Para los efectos de la fracción II, inciso b), de este precepto, se considera que la persona ha sido detenida en flagrancia por señalamiento, siempre y cuando, inmediatamente después de cometer el delito no se haya interrumpido su búsqueda o localización., la estructura de datos de prueba El dato de prueba: es la referencia al contenido de un determinado medio de convicción aún no desahogado ante el Órgano jurisdiccional, que se adviertóneo y pertinente para establecer razonablemente la existencia de un hecho delictivo y la probable participación del imputado. PRACTICA PENAL FORENSE investigación complementaria inicia una vez que el Juez orde na la Vinculación a Proceso del Imputado y le fija las medidas cautelares correspondientes. Al cierre de la Audiencia Inicial el Juez de Control resolverá sobre el plazo de cierre de investigación. El plazo para que se realice la investigación complementaria no podrá ser mayor de seis meses si el delito se castiga con pena máxima que exceda de dos años de prisión.