WARNING:
JavaScript is turned OFF. None of the links on this concept map will
work until it is reactivated.
If you need help turning JavaScript On, click here.
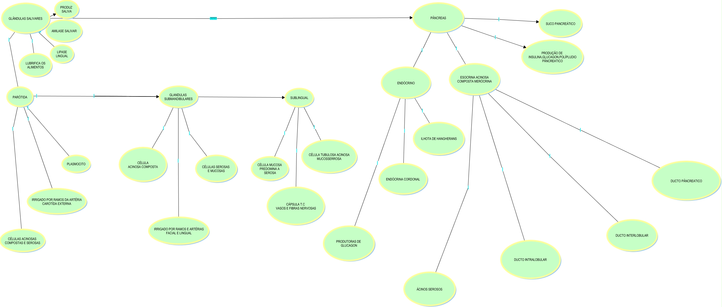
Esse mapa conceitual, produzido no IHMC CmapTools, tem a informação relacionada a: ORGÃOS ANEXOS T.D, ENDÓCRINO ILHOTA DE HANGHERANS, PÂNCREAS SUCO PANCREÁTICO, SUBLINGUAL CÉLULA MUCOSA PREDOMINA A SEROSA, PARÓTIDA CÉLULAS ACINOSAS COMPOSTAS E SEROSAS, ENDÓCRINO PRODUTORAS DE GLUCAGON, GLÂNDULAS SALIVARES ???? AMILASE SALIVAR, PÂNCREAS ESOCRINA ACINOSA COMPOSTA MERÓCRINA, SUBLINGUAL CÁPSULA T.C VASOS E FIBRAS NERVOSAS, GLANDULAS SUBMANDIBULARES IRRIGADO POR RAMOS E ARTÉRIAS FACIAL E LINGUAL, ESOCRINA ACINOSA COMPOSTA MERÓCRINA DUCTO INTRALOBULAR, ESOCRINA ACINOSA COMPOSTA MERÓCRINA DUCTO PÂNCREATICO, GLANDULAS SUBMANDIBULARES CÉLULA ACINOSA COMPOSTA, GLANDULAS SUBMANDIBULARES SUBLINGUAL, GLÂNDULAS SALIVARES ???? PÂNCREAS, PÂNCREAS ENDÓCRINO, PARÓTIDA PLASMOCITO, GLÂNDULAS SALIVARES ???? PRODUZ SALIVA, GLANDULAS SUBMANDIBULARES CÉLULAS SEROSAS E MUCOSAS, ESOCRINA ACINOSA COMPOSTA MERÓCRINA ÁCINOS SEROSOS, PARÓTIDA GLANDULAS SUBMANDIBULARES