WARNING:
JavaScript is turned OFF. None of the links on this concept map will
work until it is reactivated.
If you need help turning JavaScript On, click here.
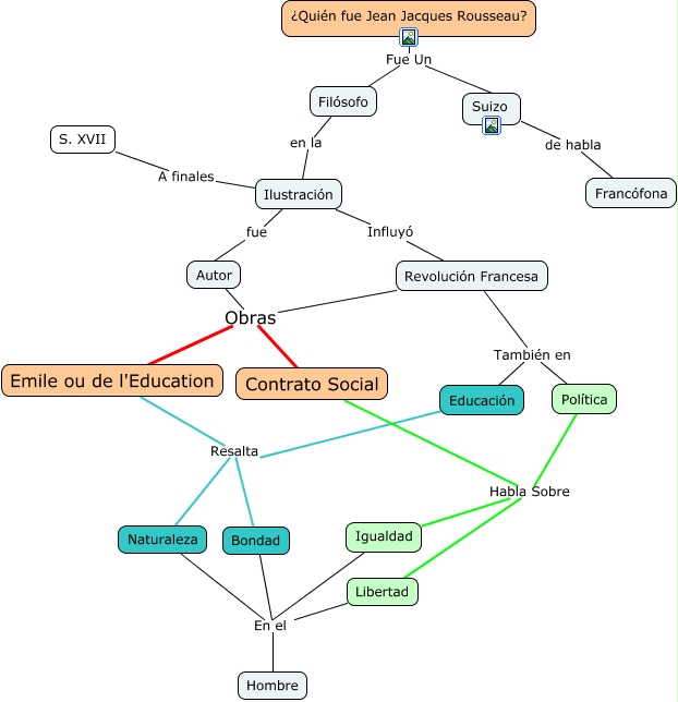
This Concept Map, created with IHMC CmapTools, has information related to: Jean Jacques Roussau, Política Habla Sobre Libertad, Contrato Social Habla Sobre Igualdad, Libertad En el Bondad, ¿Quién fue Jean Jacques Rousseau? Fue Un Suizo, ¿Quién fue Jean Jacques Rousseau? Fue Un Filósofo, Emile ou de l'Education Resalta Naturaleza, Igualdad En el Bondad, Libertad En el Hombre, Revolución Francesa Obras Contrato Social, Contrato Social Habla Sobre Libertad, Suizo de habla Francófona, Autor Obras Contrato Social, Autor Obras Emile ou de l'Education, Igualdad En el Hombre, Ilustración fue Autor, Ilustración Influyó Revolución Francesa, Educación Resalta Naturaleza, Libertad En el Naturaleza, Revolución Francesa Obras Emile ou de l'Education, Política Habla Sobre Igualdad