WARNING:
JavaScript is turned OFF. None of the links on this concept map will
work until it is reactivated.
If you need help turning JavaScript On, click here.
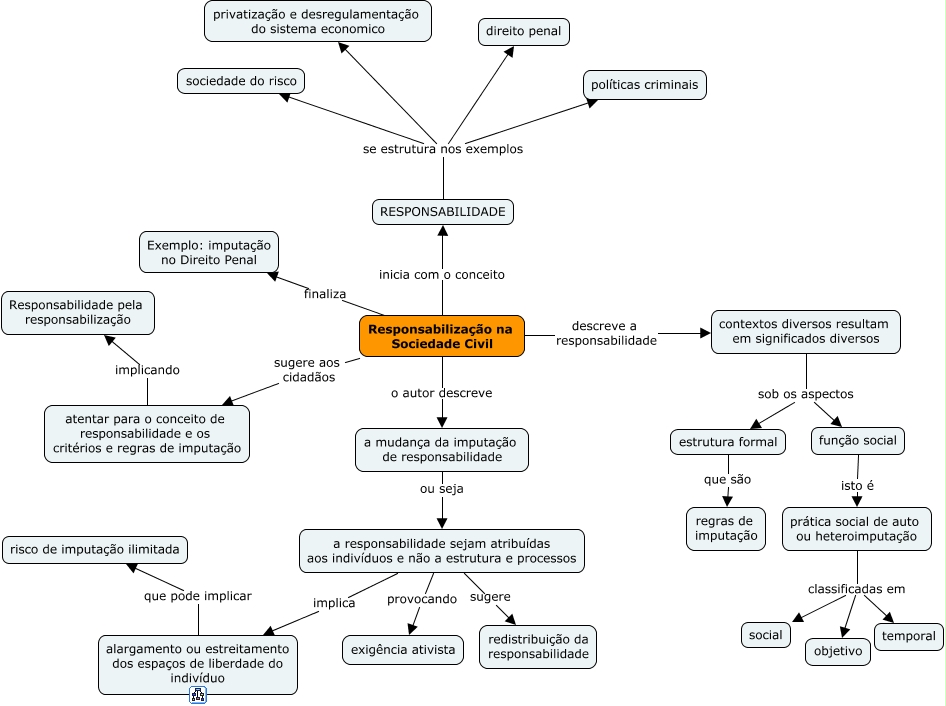
Esse mapa conceitual, produzido no IHMC CmapTools, tem a informação relacionada a: MC Responsabilização na sociedade civil, Responsabilização na Sociedade Civil sugere aos cidadãos atentar para o conceito de responsabilidade e os critérios e regras de imputação, contextos diversos resultam em significados diversos sob os aspectos estrutura formal, a mudança da imputação de responsabilidade ou seja a responsabilidade sejam atribuídas aos indivíduos e não a estrutura e processos, Responsabilização na Sociedade Civil finaliza Exemplo: imputação no Direito Penal, a responsabilidade sejam atribuídas aos indivíduos e não a estrutura e processos implica alargamento ou estreitamento dos espaços de liberdade do indivíduo, estrutura formal que são regras de imputação, RESPONSABILIDADE se estrutura nos exemplos sociedade do risco, alargamento ou estreitamento dos espaços de liberdade do indivíduo que pode implicar risco de imputação ilimitada, a responsabilidade sejam atribuídas aos indivíduos e não a estrutura e processos sugere redistribuição da responsabilidade, prática social de auto ou heteroimputação classificadas em social, RESPONSABILIDADE se estrutura nos exemplos privatização e desregulamentação do sistema economico, contextos diversos resultam em significados diversos sob os aspectos função social, atentar para o conceito de responsabilidade e os critérios e regras de imputação implicando Responsabilidade pela responsabilização, função social isto é prática social de auto ou heteroimputação, Responsabilização na Sociedade Civil inicia com o conceito RESPONSABILIDADE, prática social de auto ou heteroimputação classificadas em objetivo, Responsabilização na Sociedade Civil descreve a responsabilidade contextos diversos resultam em significados diversos, Responsabilização na Sociedade Civil o autor descreve a mudança da imputação de responsabilidade, a responsabilidade sejam atribuídas aos indivíduos e não a estrutura e processos provocando exigência ativista, RESPONSABILIDADE se estrutura nos exemplos direito penal