WARNING:
JavaScript is turned OFF. None of the links on this concept map will
work until it is reactivated.
If you need help turning JavaScript On, click here.
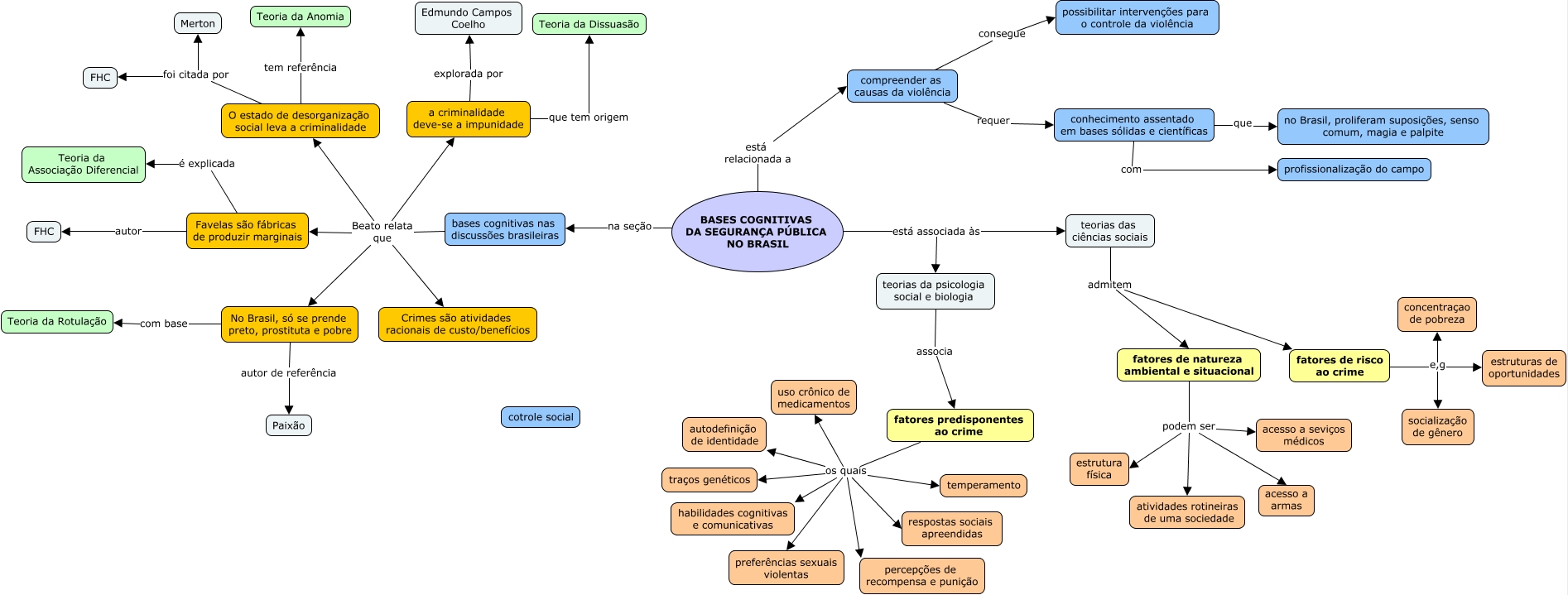
Este Cmap, tiene información relacionada con: MC Crimes e Cidades, O estado de desorganização social leva a criminalidade foi citada por Merton, bases cognitivas nas discussões brasileiras Beato relata que No Brasil, só se prende preto, prostituta e pobre, O estado de desorganização social leva a criminalidade tem referência Teoria da Anomia, fatores de natureza ambiental e situacional podem ser atividades rotineiras de uma sociedade, teorias das ciências sociais admitem fatores de natureza ambiental e situacional, fatores de risco ao crime e,g socialização de gênero, No Brasil, só se prende preto, prostituta e pobre autor de referência Paixão, BASES COGNITIVAS DA SEGURANÇA PÚBLICA NO BRASIL está relacionada a compreender as causas da violência, Favelas são fábricas de produzir marginais é explicada Teoria da Associação Diferencial, fatores de natureza ambiental e situacional podem ser acesso a armas, fatores de risco ao crime e,g concentraçao de pobreza, teorias da psicologia social e biologia associa fatores predisponentes ao crime, a criminalidade deve-se a impunidade que tem origem Teoria da Dissuasão, fatores de natureza ambiental e situacional podem ser estrutura física, fatores predisponentes ao crime os quais percepções de recompensa e punição, fatores predisponentes ao crime os quais traços genéticos, bases cognitivas nas discussões brasileiras Beato relata que Crimes são atividades racionais de custo/benefícios, fatores predisponentes ao crime os quais habilidades cognitivas e comunicativas, BASES COGNITIVAS DA SEGURANÇA PÚBLICA NO BRASIL está associada às teorias da psicologia social e biologia, a criminalidade deve-se a impunidade explorada por Edmundo Campos Coelho