WARNING:
JavaScript is turned OFF. None of the links on this concept map will
work until it is reactivated.
If you need help turning JavaScript On, click here.
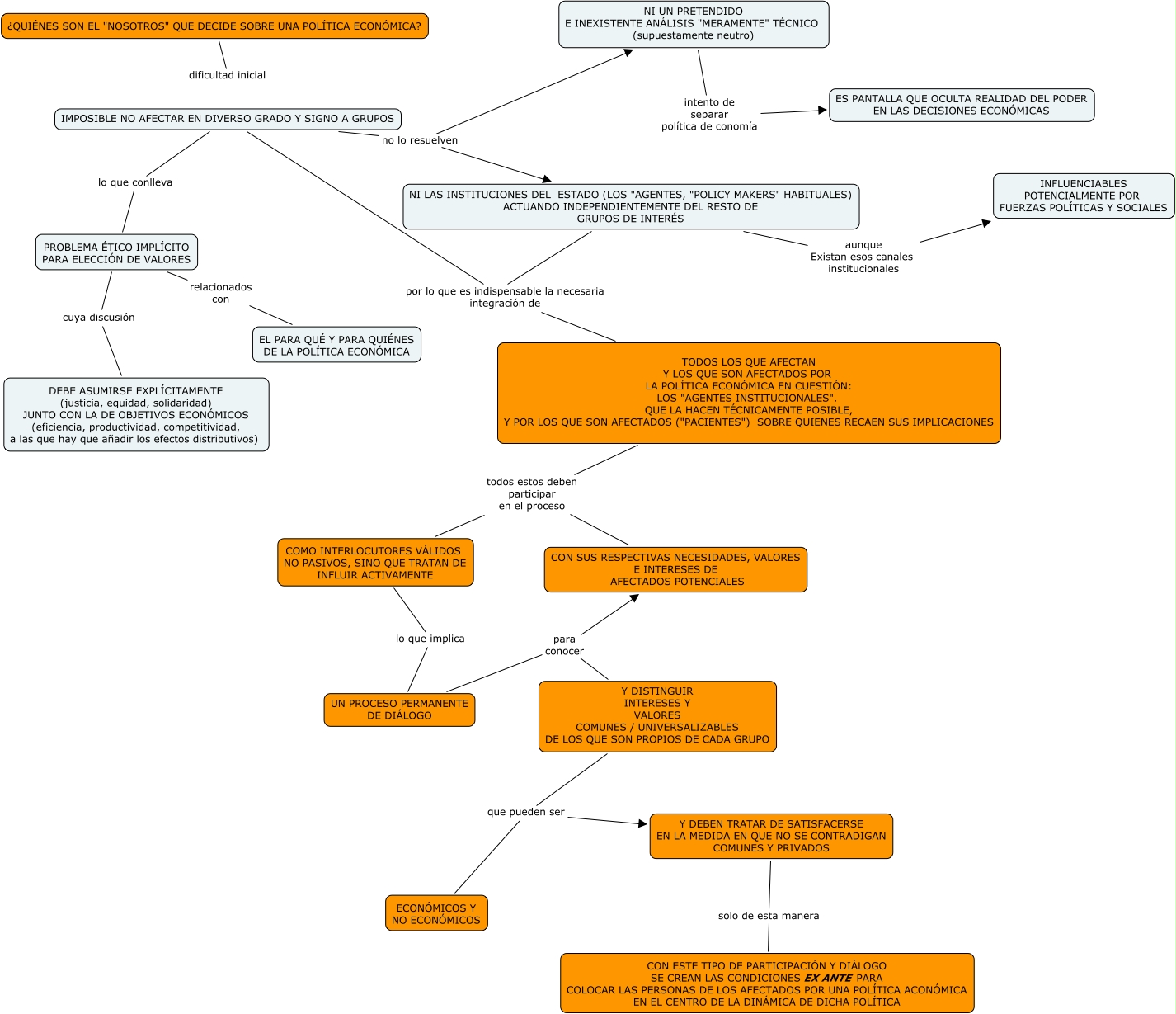
Este Cmap, tiene información relacionada con: QUIÉNES DEBEN SER ACTORES EN DECISIÓN SOBRE POLÍTICA ECONÓMICA-2, TODOS LOS QUE AFECTAN Y LOS QUE SON AFECTADOS POR LA POLÍTICA ECONÓMICA EN CUESTIÓN: LOS "AGENTES INSTITUCIONALES". QUE LA HACEN TÉCNICAMENTE POSIBLE, Y POR LOS QUE SON AFECTADOS ("PACIENTES") SOBRE QUIENES RECAEN SUS IMPLICACIONES todos estos deben participar en el proceso COMO INTERLOCUTORES VÁLIDOS NO PASIVOS, SINO QUE TRATAN DE INFLUIR ACTIVAMENTE, Y DEBEN TRATAR DE SATISFACERSE EN LA MEDIDA EN QUE NO SE CONTRADIGAN COMUNES Y PRIVADOS solo de esta manera CON ESTE TIPO DE PARTICIPACIÓN Y DIÁLOGO SE CREAN LAS CONDICIONES EX ANTE PARA COLOCAR LAS PERSONAS DE LOS AFECTADOS POR UNA POLÍTICA ACONÓMICA EN EL CENTRO DE LA DINÁMICA DE DICHA POLÍTICA, PROBLEMA ÉTICO IMPLÍCITO PARA ELECCIÓN DE VALORES cuya discusión DEBE ASUMIRSE EXPLÍCITAMENTE (justicia, equidad, solidaridad) JUNTO CON LA DE OBJETIVOS ECONÓMICOS (eficiencia, productividad, competitividad, a las que hay que añadir los efectos distributivos), NI LAS INSTITUCIONES DEL ESTADO (LOS "AGENTES, "POLICY MAKERS" HABITUALES) ACTUANDO INDEPENDIENTEMENTE DEL RESTO DE GRUPOS DE INTERÉS aunque Existan esos canales institucionales INFLUENCIABLES POTENCIALMENTE POR FUERZAS POLÍTICAS Y SOCIALES, Y DISTINGUIR INTERESES Y VALORES COMUNES / UNIVERSALIZABLES DE LOS QUE SON PROPIOS DE CADA GRUPO que pueden ser Y DEBEN TRATAR DE SATISFACERSE EN LA MEDIDA EN QUE NO SE CONTRADIGAN COMUNES Y PRIVADOS, NI LAS INSTITUCIONES DEL ESTADO (LOS "AGENTES, "POLICY MAKERS" HABITUALES) ACTUANDO INDEPENDIENTEMENTE DEL RESTO DE GRUPOS DE INTERÉS por lo que es indispensable la necesaria integración de TODOS LOS QUE AFECTAN Y LOS QUE SON AFECTADOS POR LA POLÍTICA ECONÓMICA EN CUESTIÓN: LOS "AGENTES INSTITUCIONALES". QUE LA HACEN TÉCNICAMENTE POSIBLE, Y POR LOS QUE SON AFECTADOS ("PACIENTES") SOBRE QUIENES RECAEN SUS IMPLICACIONES, COMO INTERLOCUTORES VÁLIDOS NO PASIVOS, SINO QUE TRATAN DE INFLUIR ACTIVAMENTE lo que implica UN PROCESO PERMANENTE DE DIÁLOGO, UN PROCESO PERMANENTE DE DIÁLOGO para conocer Y DISTINGUIR INTERESES Y VALORES COMUNES / UNIVERSALIZABLES DE LOS QUE SON PROPIOS DE CADA GRUPO, IMPOSIBLE NO AFECTAR EN DIVERSO GRADO Y SIGNO A GRUPOS no lo resuelven NI UN PRETENDIDO E INEXISTENTE ANÁLISIS "MERAMENTE" TÉCNICO (supuestamente neutro), PROBLEMA ÉTICO IMPLÍCITO PARA ELECCIÓN DE VALORES relacionados con EL PARA QUÉ Y PARA QUIÉNES DE LA POLÍTICA ECONÓMICA, ¿QUIÉNES SON EL "NOSOTROS" QUE DECIDE SOBRE UNA POLÍTICA ECONÓMICA? dificultad inicial IMPOSIBLE NO AFECTAR EN DIVERSO GRADO Y SIGNO A GRUPOS, IMPOSIBLE NO AFECTAR EN DIVERSO GRADO Y SIGNO A GRUPOS no lo resuelven NI LAS INSTITUCIONES DEL ESTADO (LOS "AGENTES, "POLICY MAKERS" HABITUALES) ACTUANDO INDEPENDIENTEMENTE DEL RESTO DE GRUPOS DE INTERÉS, IMPOSIBLE NO AFECTAR EN DIVERSO GRADO Y SIGNO A GRUPOS lo que conlleva PROBLEMA ÉTICO IMPLÍCITO PARA ELECCIÓN DE VALORES, Y DISTINGUIR INTERESES Y VALORES COMUNES / UNIVERSALIZABLES DE LOS QUE SON PROPIOS DE CADA GRUPO que pueden ser ECONÓMICOS Y NO ECONÓMICOS, TODOS LOS QUE AFECTAN Y LOS QUE SON AFECTADOS POR LA POLÍTICA ECONÓMICA EN CUESTIÓN: LOS "AGENTES INSTITUCIONALES". QUE LA HACEN TÉCNICAMENTE POSIBLE, Y POR LOS QUE SON AFECTADOS ("PACIENTES") SOBRE QUIENES RECAEN SUS IMPLICACIONES todos estos deben participar en el proceso CON SUS RESPECTIVAS NECESIDADES, VALORES E INTERESES DE AFECTADOS POTENCIALES, IMPOSIBLE NO AFECTAR EN DIVERSO GRADO Y SIGNO A GRUPOS por lo que es indispensable la necesaria integración de TODOS LOS QUE AFECTAN Y LOS QUE SON AFECTADOS POR LA POLÍTICA ECONÓMICA EN CUESTIÓN: LOS "AGENTES INSTITUCIONALES". QUE LA HACEN TÉCNICAMENTE POSIBLE, Y POR LOS QUE SON AFECTADOS ("PACIENTES") SOBRE QUIENES RECAEN SUS IMPLICACIONES, UN PROCESO PERMANENTE DE DIÁLOGO para conocer CON SUS RESPECTIVAS NECESIDADES, VALORES E INTERESES DE AFECTADOS POTENCIALES, NI UN PRETENDIDO E INEXISTENTE ANÁLISIS "MERAMENTE" TÉCNICO (supuestamente neutro) intento de separar política de conomía ES PANTALLA QUE OCULTA REALIDAD DEL PODER EN LAS DECISIONES ECONÓMICAS