WARNING:
JavaScript is turned OFF. None of the links on this concept map will
work until it is reactivated.
If you need help turning JavaScript On, click here.
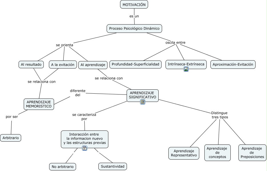
Este Cmap, tiene información relacionada con: CMAP CALERMO ARAMAYO, MOTIVACIÓN es un Proceso Psicológico Dinámico, Al aprendizaje se relaciona con APRENDIZAJE SIGNIFICATIVO, Interacción entre la informacion nuevo y las estructuras previas No arbitrario, Proceso Psicológico Dinámico se orienta Al resultado, Proceso Psicológico Dinámico oscila entre Aproximación-Evitación, APRENDIZAJE SIGNIFICATIVO Distingue tres tipos Aprendizaje de conceptos, APRENDIZAJE SIGNIFICATIVO Distingue tres tipos Aprendizaje Representativo, Interacción entre la informacion nuevo y las estructuras previas Sustantividad, APRENDIZAJE SIGNIFICATIVO diferente del APRENDIZAJE MEMORISTICO, APRENDIZAJE MEMORISTICO por ser Arbitrario, Profundidad-Superficialidad oscila entre Aproximación-Evitación, Intrínseca-Extrínseca oscila entre Aproximación-Evitación, Al resultado se relaciona con APRENDIZAJE MEMORISTICO, Al aprendizaje se orienta Al resultado, A la evitación se orienta Al resultado, APRENDIZAJE SIGNIFICATIVO Distingue tres tipos Aprendizaje de Preposiciones, A la evitación se relaciona con APRENDIZAJE MEMORISTICO, APRENDIZAJE SIGNIFICATIVO se caracteriza por Interacción entre la informacion nuevo y las estructuras previas