WARNING:
JavaScript is turned OFF. None of the links on this concept map will
work until it is reactivated.
If you need help turning JavaScript On, click here.
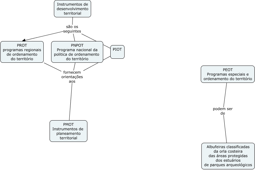
Esse mapa conceitual, produzido no IHMC CmapTools, tem a informação relacionada a: ordenamento território_4, Instrumentos de desenvolvimento territorial são os seguintes PROT programas regionais de ordenamento do território, Instrumentos de desenvolvimento territorial são os seguintes PIOT, PNPOT Programa nacional da politica de ordenamento do território fornecem orientações aos PMOT Instrumentos de planeamento territorial, PIOT fornecem orientações aos PMOT Instrumentos de planeamento territorial, PEOT Programas especiais e ordenamento do território podem ser de Albufeiras classificadas da orla costeira das áreas protegidas dos estuários de parques arqueológicos, Instrumentos de desenvolvimento territorial são os seguintes PNPOT Programa nacional da politica de ordenamento do território, PROT programas regionais de ordenamento do território fornecem orientações aos PMOT Instrumentos de planeamento territorial