WARNING:
JavaScript is turned OFF. None of the links on this concept map will
work until it is reactivated.
If you need help turning JavaScript On, click here.
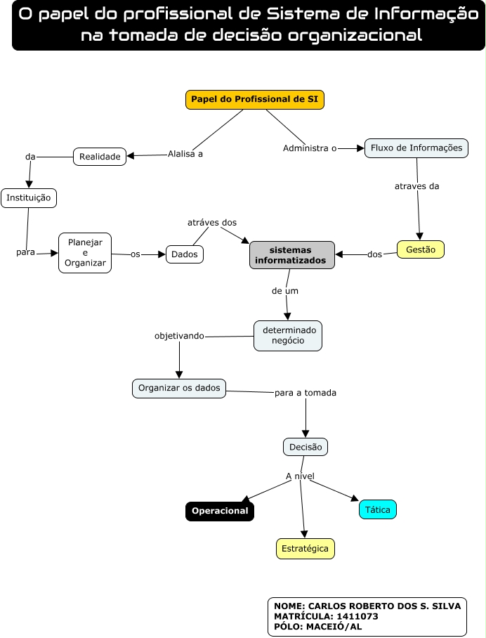
Esse mapa conceitual, produzido no IHMC CmapTools, tem a informação relacionada a: 1a.semana01-atividade01, Organizar os dados para a tomada Decisão, Papel do Profissional de SI Alalisa a Realidade, Decisão A nível Estratégica, sistemas informatizados de um determinado negócio, Instituição para Planejar e Organizar, Fluxo de Informações atraves da Gestão, Decisão A nível Operacional, Realidade da Instituição, Dados atráves dos sistemas informatizados, determinado negócio objetivando Organizar os dados, Planejar e Organizar os Dados, Gestão dos sistemas informatizados, Decisão A nível Tática, Papel do Profissional de SI Administra o Fluxo de Informações