WARNING:
JavaScript is turned OFF. None of the links on this concept map will
work until it is reactivated.
If you need help turning JavaScript On, click here.
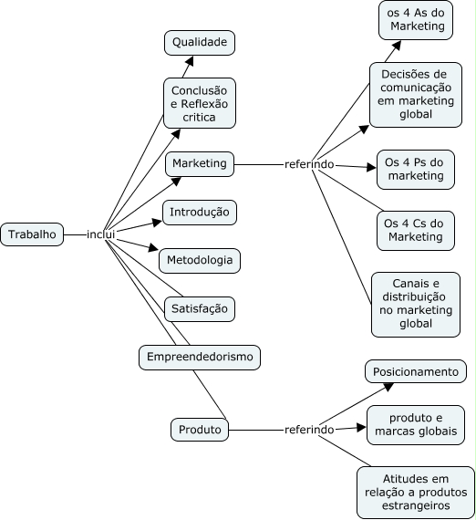
Esse mapa conceitual, produzido no IHMC CmapTools, tem a informação relacionada a: estudo de caso, Trabalho inclui Metodologia, Trabalho inclui Conclusão e Reflexão critica, Trabalho inclui Satisfação, Trabalho inclui Introdução, Marketing referindo os 4 As do Marketing, Marketing referindo Os 4 Cs do Marketing, Trabalho inclui Produto, Marketing referindo Canais e distribuição no marketing global, Trabalho inclui Qualidade, Trabalho inclui Marketing, Marketing referindo Os 4 Ps do marketing, Trabalho inclui Empreendedorismo, Produto referindo produto e marcas globais, Marketing referindo Decisões de comunicação em marketing global, Produto referindo Posicionamento, Produto referindo Atitudes em relação a produtos estrangeiros