WARNING:
JavaScript is turned OFF. None of the links on this concept map will
work until it is reactivated.
If you need help turning JavaScript On, click here.
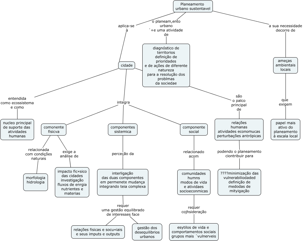
Esse mapa conceitual, produzido no IHMC CmapTools, tem a informação relacionada a: planeamento 2, cidade integra componentes sistemica, cidade integra componente social, comunidades humns modos de vida e atividaes socioeconmicas requer cojhsideração esytilos de vida e comportamentos sociais grupos mais ´vulnerveis, cidade integra comonente fisicva, comonente fisicva exige a análise de impacto fic«sico das cidades investigação fluxos de enrgia nutrientes e materias, interligação das duas componentes em permenete mudança integrando teia complexa requer uma gestão equilibrado de interesses face gestão dos desequilibrios urbanos, componentes sistemica perceção da interligação das duas componentes em permenete mudança integrando teia complexa, comonente fisicva relacionada com condições naturais morfologia hidrologia, Planeamento urbano sustentavel a sua necessidade decorre de ameças ambientais locais, Planeamento urbano sustentavel o planeam,ento urbano ´+e uma atividade de diagnóstico de territorios definição de prioridades e de ações de diferente natureza para a resolução dos problmas da sociedae, componente social relacionado acom comunidades humns modos de vida e atividaes socioeconmicas, ameças ambientais locais que exigem papel mais ativo do planeamento à escala local, interligação das duas componentes em permenete mudança integrando teia complexa requer uma gestão equilibrado de interesses face relações fisicas e socu«iais e seus imputs e outputs, relações humanas atividades economucas perturbações antrópicas podendo o planeamento ciontribuir para ????minimização das vulnerabiliodaded definição de medodas de mityigação, cidade entendida como ecossistema e como nucleo principal de suporte das atividades humanas, Planeamento urbano sustentavel aplica-se à cidade, cidade são o palco principal de relações humanas atividades economucas perturbações antrópicas