WARNING:
JavaScript is turned OFF. None of the links on this concept map will
work until it is reactivated.
If you need help turning JavaScript On, click here.
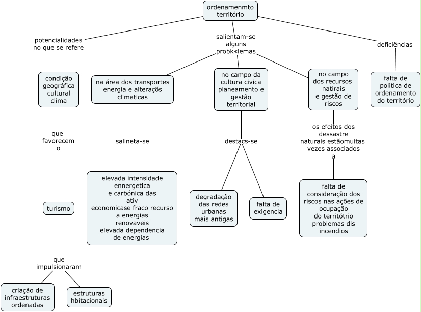
Esse mapa conceitual, produzido no IHMC CmapTools, tem a informação relacionada a: ordenamento território, ordenamenmto território salientam-se alguns probk«lemas no campo da cultura civica planeamento e gestão territorial, no campo da cultura civica planeamento e gestão territorial destacs-se falta de exigencia, ordenamenmto território salientam-se alguns probk«lemas na área dos transportes energia e alteraçõs climaticas, ordenamenmto território potencialidades no que se refere condição geográfica cultural clima, no campo da cultura civica planeamento e gestão territorial destacs-se degradação das redes urbanas mais antigas, ordenamenmto território salientam-se alguns probk«lemas no campo dos recursos natirais e gestão de riscos, turismo que impulsionaram criação de infraestruturas ordenadas, ordenamenmto território deficiências falta de politica de ordenamento do território, na área dos transportes energia e alteraçõs climaticas salineta-se elevada intensidade ennergetica e carbónica das ativ economicase fraco recurso a energias renovaveis elevada dependencia de energias, turismo que impulsionaram estruturas hbitacionais, no campo dos recursos natirais e gestão de riscos os efeitos dos dessastre naturais estãomuitas vezes associados a falta de consideração dos riscos nas ações de ocupação do territótrio problemas dis incendios, condição geográfica cultural clima que favorecem o turismo