WARNING:
JavaScript is turned OFF. None of the links on this concept map will
work until it is reactivated.
If you need help turning JavaScript On, click here.
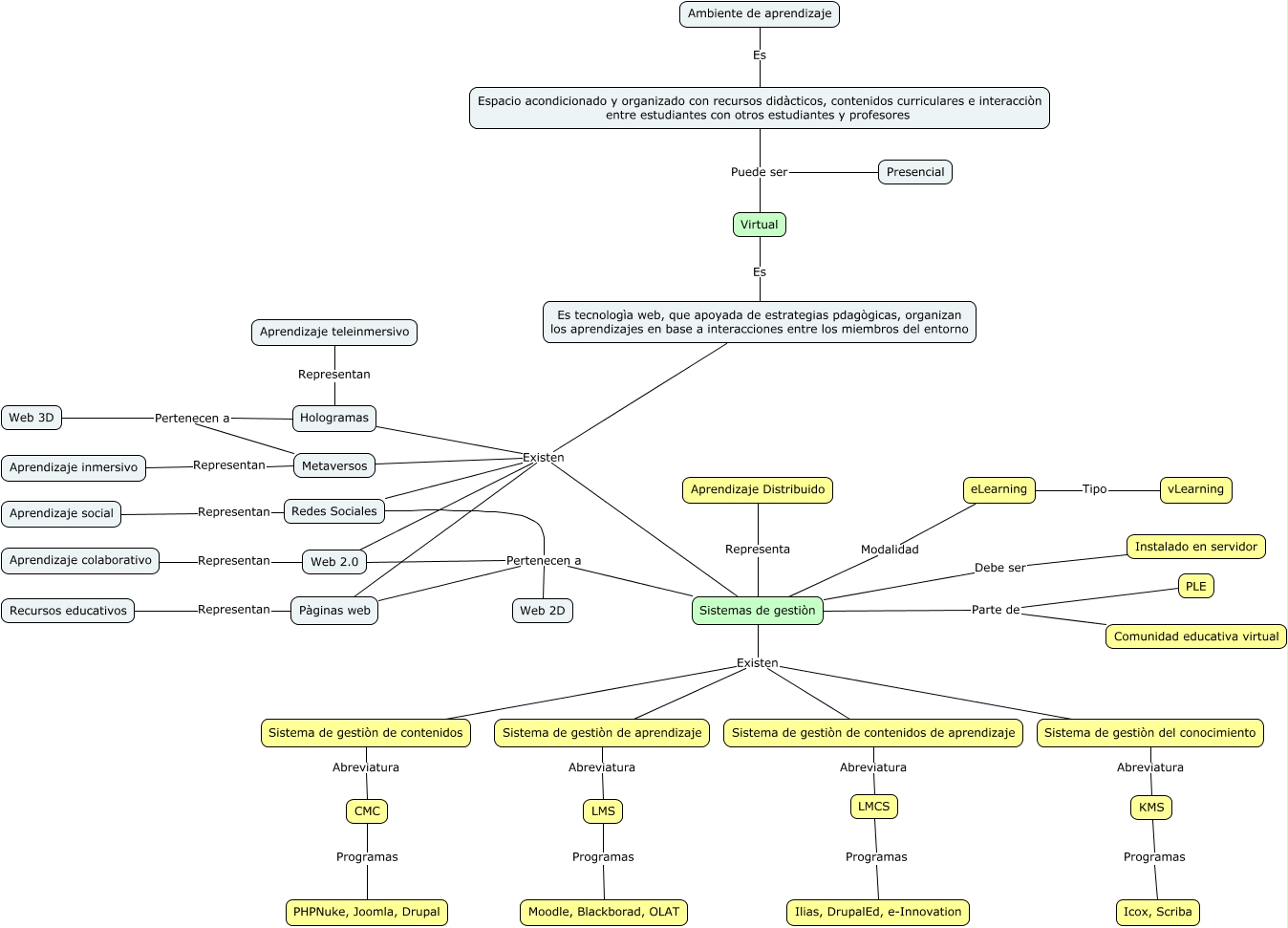
Este Cmap, tiene información relacionada con: Ambiente virtual de aprendizaje, Es tecnologìa web, que apoyada de estrategias pdagògicas, organizan los aprendizajes en base a interacciones entre los miembros del entorno Existen Pàginas web, Espacio acondicionado y organizado con recursos didàcticos, contenidos curriculares e interacciòn entre estudiantes con otros estudiantes y profesores Puede ser Presencial, Sistemas de gestiòn Parte de PLE, LMS Programas Moodle, Blackborad, OLAT, Sistemas de gestiòn Representa Aprendizaje Distribuido, LMS Abreviatura Sistema de gestiòn de aprendizaje, Sistemas de gestiòn Parte de Comunidad educativa virtual, Sistemas de gestiòn Existen Sistema de gestiòn de contenidos, Aprendizaje inmersivo Representan Metaversos, CMC Programas PHPNuke, Joomla, Drupal, Web 2D Pertenecen a Redes Sociales, Es tecnologìa web, que apoyada de estrategias pdagògicas, organizan los aprendizajes en base a interacciones entre los miembros del entorno Existen Sistemas de gestiòn, Espacio acondicionado y organizado con recursos didàcticos, contenidos curriculares e interacciòn entre estudiantes con otros estudiantes y profesores Puede ser Virtual, LMCS Programas Ilias, DrupalEd, e-Innovation, Web 2.0 Representan Aprendizaje colaborativo, Es tecnologìa web, que apoyada de estrategias pdagògicas, organizan los aprendizajes en base a interacciones entre los miembros del entorno Existen Web 2.0, Web 2D Pertenecen a Web 2.0, KMS Abreviatura Sistema de gestiòn del conocimiento, Web 2D Pertenecen a Pàginas web, Virtual Es Es tecnologìa web, que apoyada de estrategias pdagògicas, organizan los aprendizajes en base a interacciones entre los miembros del entorno