WARNING:
JavaScript is turned OFF. None of the links on this concept map will
work until it is reactivated.
If you need help turning JavaScript On, click here.
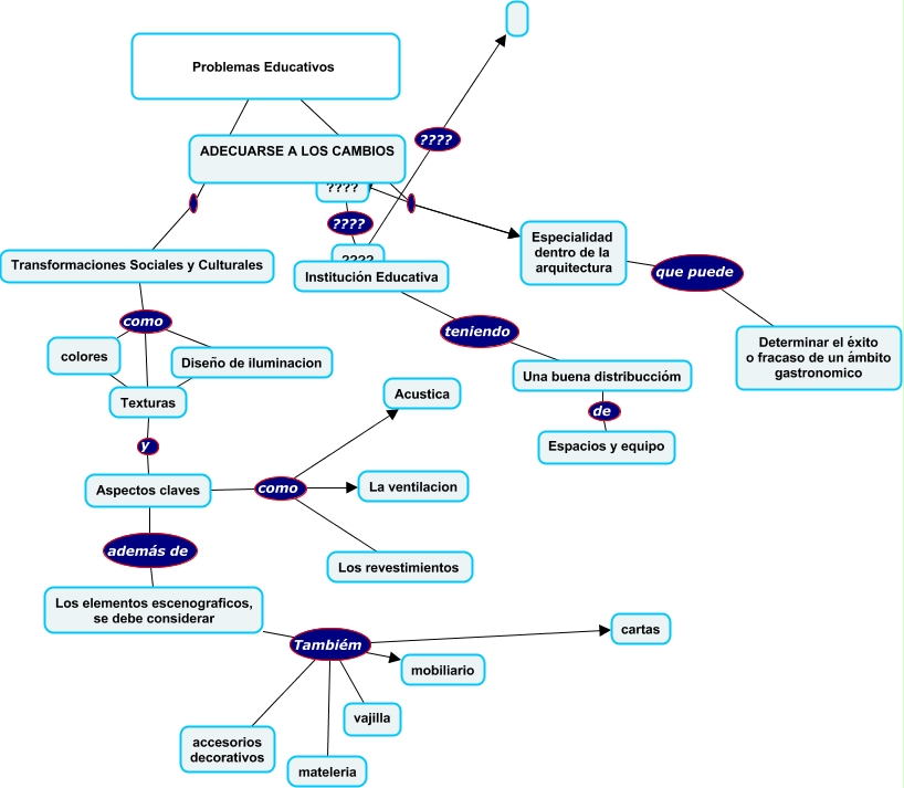
Este Cmap, tiene información relacionada con: AcuñaMartinez_DamasoDaniel_M0S3_enfoques, Los elementos escenograficos, se debe considerar Tambiém cartas, Texturas y Aspectos claves, Los elementos escenograficos, se debe considerar Tambiém mobiliario, Problemas Educativos Transformaciones Sociales y Culturales, Una buena distribuccióm de Espacios y equipo, Problemas Educativos Especialidad dentro de la arquitectura, Los elementos escenograficos, se debe considerar Tambiém mateleria, Los elementos escenograficos, se debe considerar Tambiém accesorios decorativos, Aspectos claves además de Los elementos escenograficos, se debe considerar, Problemas Educativos ADECUARSE A LOS CAMBIOS, Aspectos claves como La ventilacion, Los elementos escenograficos, se debe considerar Tambiém vajilla, Transformaciones Sociales y Culturales como Diseño de iluminacion, Aspectos claves como Acustica, Diseño de iluminacion ???? Texturas, Problemas Educativos Especialidad dentro de la arquitectura, Aspectos claves como Los revestimientos, Transformaciones Sociales y Culturales como Texturas, ???? ???? ????, Institución Educativa teniendo Una buena distribuccióm