WARNING:
JavaScript is turned OFF. None of the links on this concept map will
work until it is reactivated.
If you need help turning JavaScript On, click here.
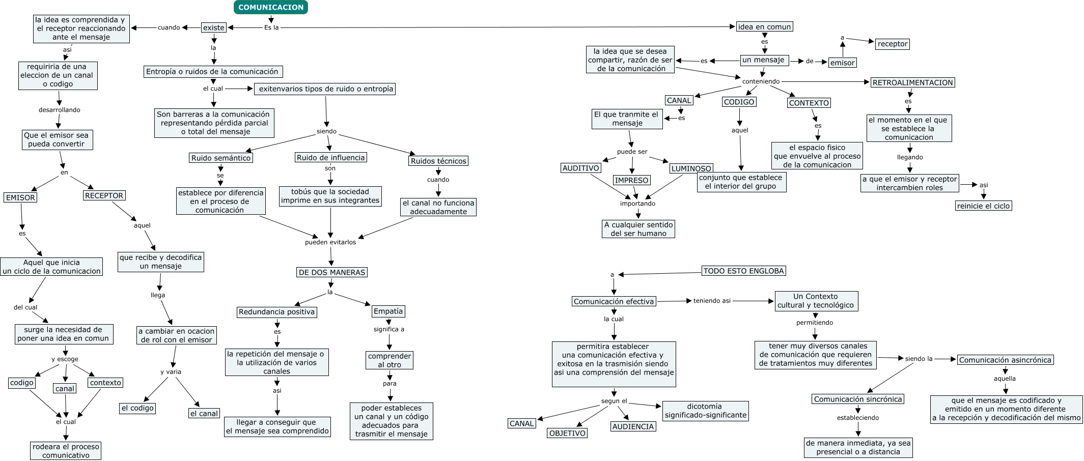
Este Cmap, tiene información relacionada con: dhtic, contexto el cual rodeara el proceso comunicativo, un mensaje de emisor, un mensaje conteniendo CANAL, CANAL es El que tranmite el mensaje, surge la necesidad de poner una idea en comun y escoge codigo, Que el emisor sea pueda convertir en RECEPTOR, un mensaje es la idea que se desea compartir, razón de ser de la comunicación, canal el cual rodeara el proceso comunicativo, LUMINOSO importando A cualquier sentido del ser humano, permitira establecer una comunicación efectiva y exitosa en la trasmisión siendo asi una comprensión del mensaje segun el CANAL, Comunicación efectiva la cual permitira establecer una comunicación efectiva y exitosa en la trasmisión siendo asi una comprensión del mensaje, la idea que se desea compartir, razón de ser de la comunicación conteniendo RETROALIMENTACION, DE DOS MANERAS la Empatía, tener muy diversos canales de comunicación que requieren de tratamientos muy diferentes siendo la Comunicación asincrónica, existe la Entropía o ruidos de la comunicación, a cambiar en ocacion de rol con el emisor y varia el canal, un mensaje conteniendo RETROALIMENTACION, a cambiar en ocacion de rol con el emisor y varia el codigo, surge la necesidad de poner una idea en comun y escoge canal, AUDITIVO importando A cualquier sentido del ser humano