WARNING:
JavaScript is turned OFF. None of the links on this concept map will
work until it is reactivated.
If you need help turning JavaScript On, click here.
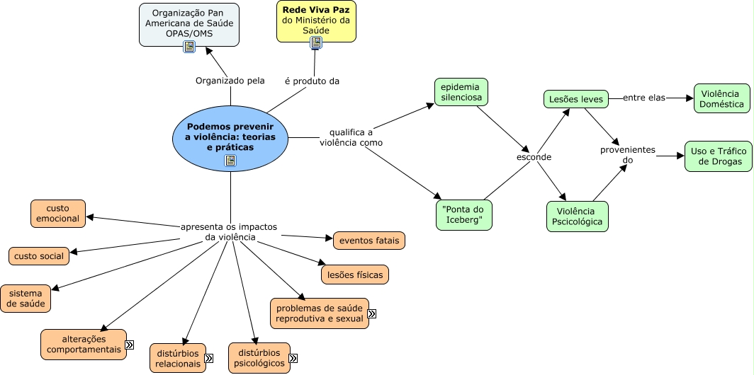
Esse mapa conceitual, produzido no IHMC CmapTools, tem a informação relacionada a: MC Podemos prevenir a violência, alterações comportamentais ex.: uso de álcool e drogas, Podemos prevenir a violência: teorias e práticas apresenta os impactos da violência lesões físicas, Podemos prevenir a violência: teorias e práticas Organizado pela Organização Pan Americana de Saúde OPAS/OMS, distúrbios relacionais ex.: baixo rendimento escolar, Podemos prevenir a violência: teorias e práticas apresenta os impactos da violência eventos fatais, alterações comportamentais ex.: inatividade física, Podemos prevenir a violência: teorias e práticas apresenta os impactos da violência Problemas de saúde reprodutiva e sexual, Podemos prevenir a violência: teorias e práticas apresenta os impactos da violência distúrbios psicológicos, Podemos prevenir a violência: teorias e práticas apresenta os impactos da violência custo emocional, Lesões leves entre elas Violência Doméstica, distúrbios relacionais ex.: dificuldades no trabalho, Podemos prevenir a violência: teorias e práticas apresenta os impactos da violência custo social, epidemia silenciosa esconde Violência Pscicológica, Violência Pscicológica provenientes do Uso e Tráfico de Drogas, Podemos prevenir a violência: teorias e práticas apresenta os impactos da violência sistema de saúde, Problemas de saúde reprodutiva e sexual ex.: infertilidade, Lesões leves provenientes do Uso e Tráfico de Drogas, Podemos prevenir a violência: teorias e práticas qualifica a violência como "Ponta do Iceberg", "Ponta do Iceberg" esconde Lesões leves, Problemas de saúde reprodutiva e sexual ex.: gravidez indesejada