WARNING:
JavaScript is turned OFF. None of the links on this concept map will
work until it is reactivated.
If you need help turning JavaScript On, click here.
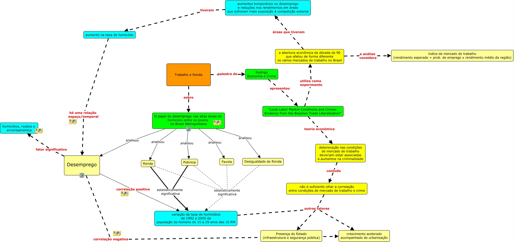
Este Cmap, tiene información relacionada con: MC O papel do desemprego nas altas taxas de homicídio entre os jovens no Brasil Metropolitano, Renda estatisticamente significativa variação da taxa de homicídios de 1992 a 2005 da população de homens de 15 a 29 anos das 10 RM, aumento na taxa de homicídio há uma relação espaço/temporal Desemprego, O papel do desemprego nas altas taxas de homicídio entre os jovens no Brasil Metropolitano analisou Pobreza, a abertura econômica da década de 90 que afetou de forma diferente os vários mercados de trabalho no Brasil a análise considera índice de mercado de trabalho (rendimento esperado = prob. de emprego x rendimento médio da região), não é suficiente olhar a correlação entre condições de mercado de trabalho e crime outros fatores Presença do Estado (infraestrutura e segurança pública), Desigualdade de Renda estatisticamente significativa variação da taxa de homicídios de 1992 a 2005 da população de homens de 15 a 29 anos das 10 RM, Pobreza estatisticamente significativa variação da taxa de homicídios de 1992 a 2005 da população de homens de 15 a 29 anos das 10 RM, O papel do desemprego nas altas taxas de homicídio entre os jovens no Brasil Metropolitano analisou Desemprego, a abertura econômica da década de 90 que afetou de forma diferente os vários mercados de trabalho no Brasil áreas que tiveram aumentos temporários no desemprego e reduções nos rendimentos em áreas que sofreram mais exposição à competição externa, O papel do desemprego nas altas taxas de homicídio entre os jovens no Brasil Metropolitano analisou Renda, Desemprego fator significativo homicídios, roubos e arrombamentos, variação da taxa de homicídios de 1992 a 2005 da população de homens de 15 a 29 anos das 10 RM outros fatores crescimento acelerado acompanhado de urbanização, Renda estatisticamente significativa variação da taxa de homicídios de 1992 a 2005 da população de homens de 15 a 29 anos das 10 RM, deterioração nas condições de mercado de trabalho deveriam estar associadas a aumentos na criminalidade contudo não é suficiente olhar a correlação entre condições de mercado de trabalho e crime, O papel do desemprego nas altas taxas de homicídio entre os jovens no Brasil Metropolitano analisou Desigualdade de Renda, aumentos temporários no desemprego e reduções nos rendimentos em áreas que sofreram mais exposição à competição externa tiveram aumento na taxa de homicídio, não é suficiente olhar a correlação entre condições de mercado de trabalho e crime outros fatores crescimento acelerado acompanhado de urbanização, Favela estatisticamente significativa variação da taxa de homicídios de 1992 a 2005 da população de homens de 15 a 29 anos das 10 RM, "Local Labor Market Conditions and Crimes: Evidence from the Brazilian Trade Liberalization" teoria econômica deterioração nas condições de mercado de trabalho deveriam estar associadas a aumentos na criminalidade, "Local Labor Market Conditions and Crimes: Evidence from the Brazilian Trade Liberalization" utiliza como experimento a abertura econômica da década de 90 que afetou de forma diferente os vários mercados de trabalho no Brasil