WARNING:
JavaScript is turned OFF. None of the links on this concept map will
work until it is reactivated.
If you need help turning JavaScript On, click here.
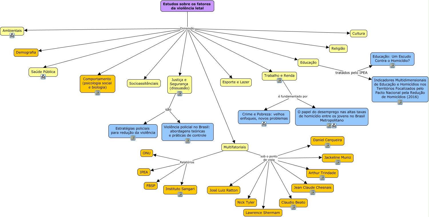
Este Cmap, tiene información relacionada con: MC Fatores da Violência Letal, Estudos sobre os fatores da violência letal Dimensão Socioassitênciais, Multifatoriais Relatórios Instituto Sangari, Multifatoriais sob o ponto de vista Arthur Trindade, Estudos sobre os fatores da violência letal Dimensão Comportamento (psicologia social e biologia), Educação tratados pelo IPEA Educação: Um Escudo Contra o Homicídio?, Multifatoriais sob o ponto de vista Nick Tyler, Multifatoriais sob o ponto de vista Jean Claude Chesnais, Educação tratados pelo IPEA Indicadores Multidimensionais de Educação e Homicídios nos Territórios Focalizados pelo Pacto Nacional pela Redução de Homicídios (2016), Multifatoriais sob o ponto de vista Claudio Beato, Trabalho e Renda é fundamentado por O papel do desemprego nas altas taxas de homicídio entre os jovens no Brasil Metropolitano, Multifatoriais Relatórios ONU, Estudos sobre os fatores da violência letal Dimensão Multifatoriais, Multifatoriais Relatórios FBSP, Estudos sobre os fatores da violência letal Dimensão Cultura, Justiça e Segurança (dissuasão) são Violência policial no Brasil: abordagens teóricas e práticas de controle, Multifatoriais sob o ponto de vista Lawrence Shermam, Justiça e Segurança (dissuasão) são Estratégias policiais para redução da violência, Trabalho e Renda é fundamentado por Crime e Pobreza: velhos enfoques, novos problemas, Estudos sobre os fatores da violência letal Dimensão Esporte e Lazer, Multifatoriais sob o ponto de vista José Luiz Ratton