WARNING:
JavaScript is turned OFF. None of the links on this concept map will
work until it is reactivated.
If you need help turning JavaScript On, click here.
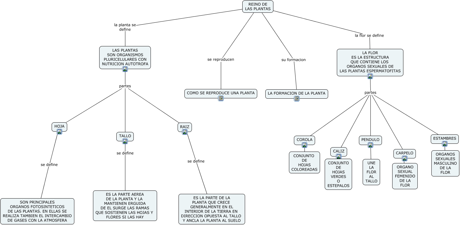
Este Cmap, tiene información relacionada con: REINO DE LAS PLANTAS, REINO DE LAS PLANTAS la flor se define LA FLOR ES LA ESTRUCTURA QUE CONTIENE LOS ORGANOS SEXUALES DE LAS PLANTAS ESPERMATOFITAS, LA FLOR ES LA ESTRUCTURA QUE CONTIENE LOS ORGANOS SEXUALES DE LAS PLANTAS ESPERMATOFITAS partes CALIZ, LAS PLANTAS SON ORGANISMOS PLURICELULARES CON NUTRICION AUTOTROFA partes RAIZ, RAIZ se define ES LA PARTE DE LA PLANTA QUE CRECE GENERALMENTE EN EL INTERIOR DE LA TIERRA EN DIRECCION OPUESTA AL TALLO Y ANCLA LA PLANTA AL SUELO, COROLA ???? CONJUNTO DE HOJAS COLOREADAS, HOJA se define SON PRINCIPALES ORGANOS FOTOSINTETICOS DE LAS PLANTAS. EN ELLAS SE REALIZA TAMBIEN EL INTERCAMBIO DE GASES CON LA ATMOSFERA, PENDULO ???? UNE LA FLOR AL TALLO, LAS PLANTAS SON ORGANISMOS PLURICELULARES CON NUTRICION AUTOTROFA partes HOJA, LAS PLANTAS SON ORGANISMOS PLURICELULARES CON NUTRICION AUTOTROFA partes TALLO, LA FLOR ES LA ESTRUCTURA QUE CONTIENE LOS ORGANOS SEXUALES DE LAS PLANTAS ESPERMATOFITAS partes PENDULO, CARPELO ???? ORGANO SEXUAL FEMENIDO DE LA FLOR, TALLO se define ES LA PARTE AEREA DE LA PLANTA Y LA MANTIENEN ERGUIDA DE EL SURGE LAS RAMAS QUE SOSTIENEN LAS HOJAS Y FLORES SI LAS HAY, LA FLOR ES LA ESTRUCTURA QUE CONTIENE LOS ORGANOS SEXUALES DE LAS PLANTAS ESPERMATOFITAS partes CARPELO, REINO DE LAS PLANTAS se reproducen COMO SE REPRODUCE UNA PLANTA, REINO DE LAS PLANTAS su formacion LA FORMACION DE LA PLANTA, ESTAMBRES ???? ORGANOS SEXUALES MASCULINO DE LA FLOR, LA FLOR ES LA ESTRUCTURA QUE CONTIENE LOS ORGANOS SEXUALES DE LAS PLANTAS ESPERMATOFITAS partes COROLA, CALIZ ???? CONJUNTO DE HOJAS VERDES O ESTEPALOS, REINO DE LAS PLANTAS la planta se define LAS PLANTAS SON ORGANISMOS PLURICELULARES CON NUTRICION AUTOTROFA, LA FLOR ES LA ESTRUCTURA QUE CONTIENE LOS ORGANOS SEXUALES DE LAS PLANTAS ESPERMATOFITAS partes ESTAMBRES