WARNING:
JavaScript is turned OFF. None of the links on this concept map will
work until it is reactivated.
If you need help turning JavaScript On, click here.
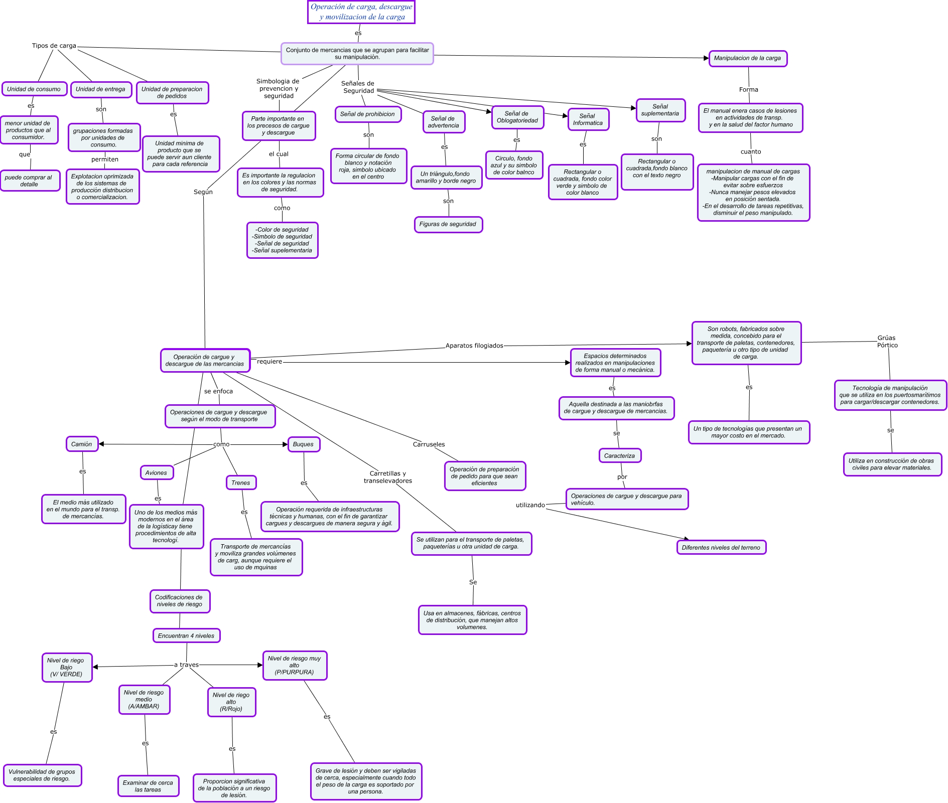
Este Cmap, tiene información relacionada con: Negra tu, Caracteriza por Operaciones de cargue y descargue para vehículo., El manual enera casos de lesiones en actividades de transp. y en la salud del factor humano cuanto manipulacion de manual de cargas -Manipular cargas con el fin de evitar sobre esfuerzos -Nunca manejar pesos elevados en posición sentada. -En el desarrollo de tareas repetitivas, disminuir el peso manipulado., Conjunto de mercancias que se agrupan para facilitar su manipulación. Señales de Seguridad Señal Informatica, Encuentran 4 niveles a traves Nivel de riesgo medio (A/AMBAR), Tecnología de manipulación que se utiliza en los puertosmarítimos para cargar/descargar contenedores. se Utiliza en construcción de obras civiles para elevar materiales., Operaciones de cargue y descargue según el modo de transporte como Trenes, Son robots, fabricados sobre medida, concebido para el transporte de paletas, contenedores, paquetería u otro tipo de unidad de carga. Grúas Pórtico Tecnología de manipulación que se utiliza en los puertosmarítimos para cargar/descargar contenedores., Aviones es Uno de los medios más modernos en el área de la logísticay tiene procedimientos de alta tecnologí., Unidad de entrega Tipos de carga Unidad de preparacion de pedidos, Son robots, fabricados sobre medida, concebido para el transporte de paletas, contenedores, paquetería u otro tipo de unidad de carga. es Un tipo de tecnologías que presentan un mayor costo en el mercado., Conjunto de mercancias que se agrupan para facilitar su manipulación. Tipos de carga Unidad de preparacion de pedidos, Operación de carga, descargue y movilizacion de la carga es Conjunto de mercancias que se agrupan para facilitar su manipulación., Unidad de entrega son grupaciones formadas por unidades de consumo., Encuentran 4 niveles a traves Nivel de riesgo muy alto (P/PURPURA), Operaciones de cargue y descargue según el modo de transporte como Aviones, Operaciones de cargue y descargue para vehículo. utilizando Diferentes niveles del terreno, Parte importante en los precesos de cargue y descargue el cual Es importante la regulacion en los colores y las normas de seguridad., Encuentran 4 niveles a traves Nivel de riego Bajo (V/ VERDE), Trenes es Transporte de mercancías y moviliza grandes volúmenes de carg, aunque requiere el uso de mquinas, Señal suplementaria son Rectangular o cuadrada,fondo blanco con el texto negro