WARNING:
JavaScript is turned OFF. None of the links on this concept map will
work until it is reactivated.
If you need help turning JavaScript On, click here.
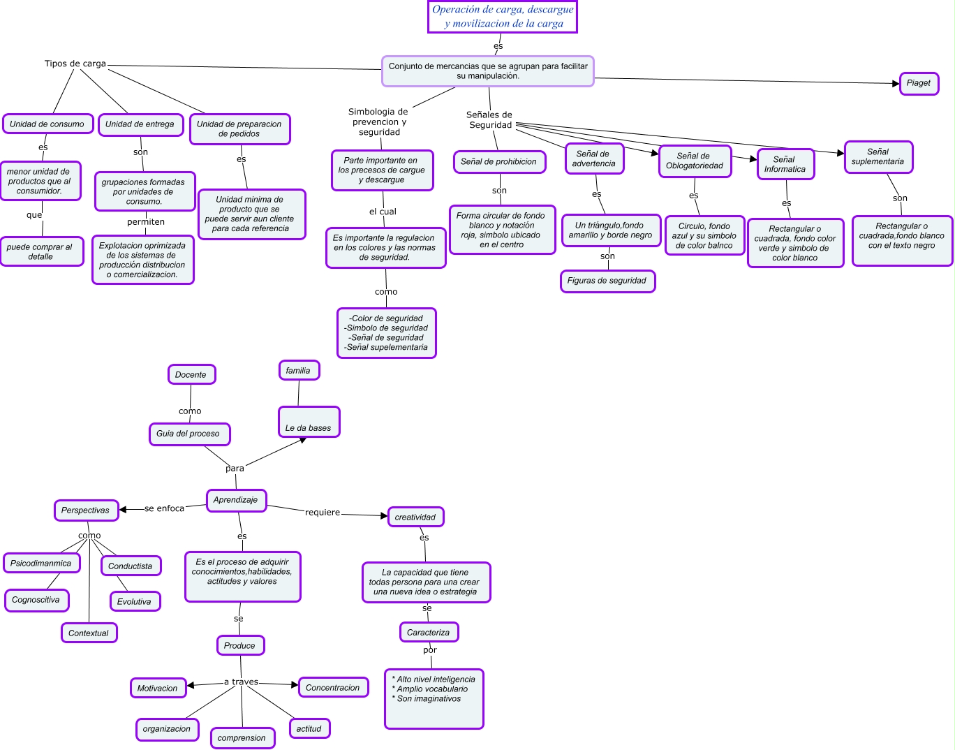
Este Cmap, tiene información relacionada con: Romeritooooooo, Caracteriza por * Alto nivel inteligencia * Amplio vocabulario * Son imaginativos, Conjunto de mercancias que se agrupan para facilitar su manipulación. Señales de Seguridad Señal Informatica, Produce a traves comprension, Perspectivas como Contextual, Unidad de entrega Tipos de carga Unidad de preparacion de pedidos, Docente como Guia del proceso, familia el cual Le da bases, Conjunto de mercancias que se agrupan para facilitar su manipulación. Tipos de carga Unidad de preparacion de pedidos, Aprendizaje es Es el proceso de adquirir conocimientos,habilidades, actitudes y valores, Operación de carga, descargue y movilizacion de la carga es Conjunto de mercancias que se agrupan para facilitar su manipulación., Unidad de entrega son grupaciones formadas por unidades de consumo., Produce a traves Concentracion, Perspectivas como Evolutiva, Parte importante en los precesos de cargue y descargue el cual Es importante la regulacion en los colores y las normas de seguridad., Produce a traves Motivacion, Señal suplementaria son Rectangular o cuadrada,fondo blanco con el texto negro, Unidad de preparacion de pedidos es Unidad minima de producto que se puede servir aun cliente para cada referencia, Unidad de consumo es menor unidad de productos que al consumidor., Señal de advertencia es Un triángulo,fondo amarillo y borde negro, Un triángulo,fondo amarillo y borde negro son Figuras de seguridad