WARNING:
JavaScript is turned OFF. None of the links on this concept map will
work until it is reactivated.
If you need help turning JavaScript On, click here.
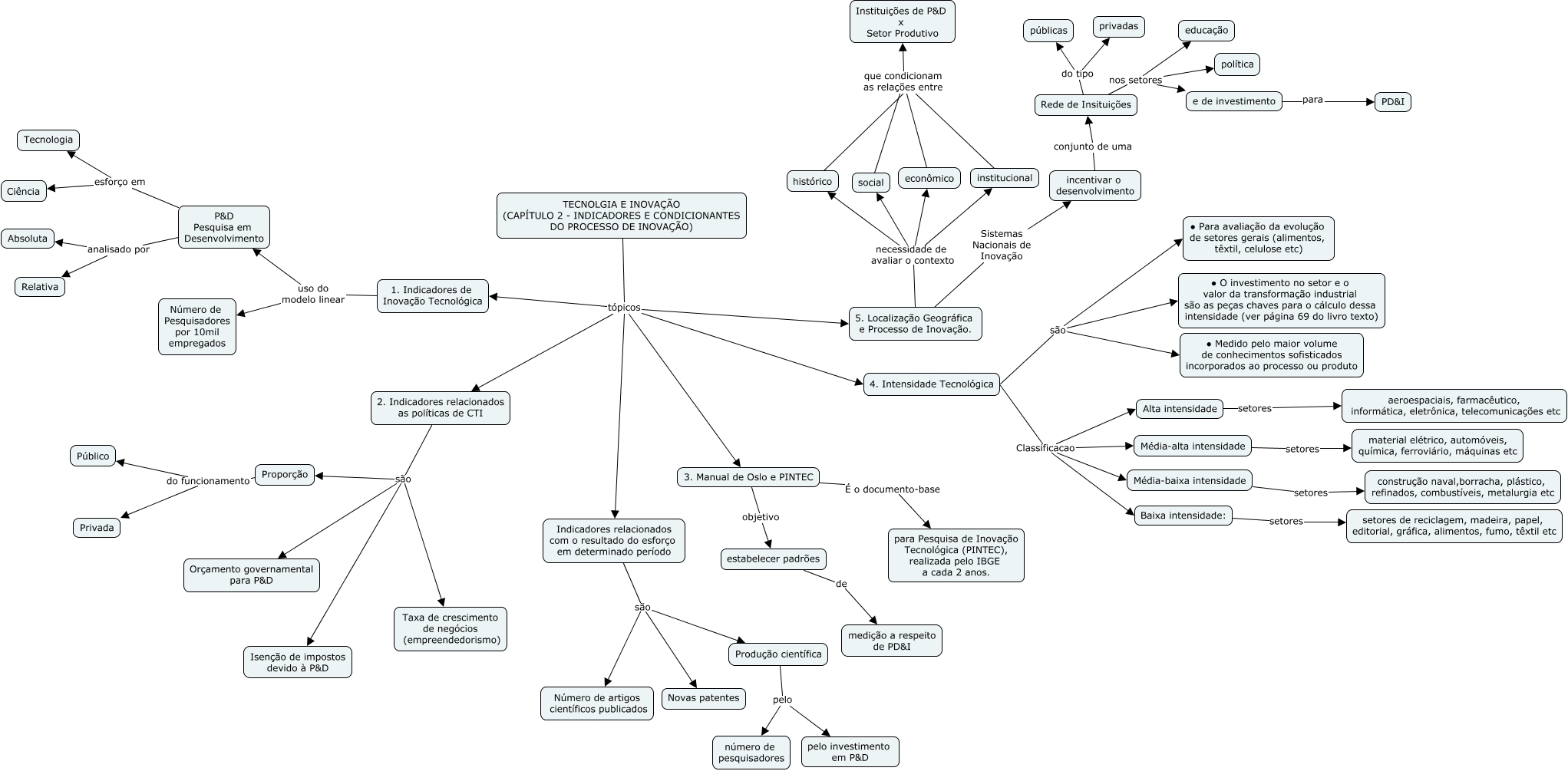
Esse mapa conceitual, produzido no IHMC CmapTools, tem a informação relacionada a: 2a.semana, 2. Indicadores relacionados as políticas de CTI são Isenção de impostos devido à P&D, e de investimento para PD&I, estabelecer padrões de medição a respeito de PD&I, 4. Intensidade Tecnológica Classificacao Alta intensidade, 4. Intensidade Tecnológica são ● Medido pelo maior volume de conhecimentos sofisticados incorporados ao processo ou produto, P&D Pesquisa em Desenvolvimento analisado por Absoluta, social que condicionam as relações entre Instituições de P&D x Setor Produtivo, Indicadores relacionados com o resultado do esforço em determinado período são Novas patentes, Rede de Insituições nos setores educação, Proporção do funcionamento Privada, 4. Intensidade Tecnológica são ● Para avaliação da evolução de setores gerais (alimentos, têxtil, celulose etc), 5. Localização Geográfica e Processo de Inovação. necessidade de avaliar o contexto social, 2. Indicadores relacionados as políticas de CTI são Proporção, P&D Pesquisa em Desenvolvimento esforço em Tecnologia, 1. Indicadores de Inovação Tecnológica uso do modelo linear Número de Pesquisadores por 10mil empregados, TECNOLGIA E INOVAÇÃO (CAPÍTULO 2 - INDICADORES E CONDICIONANTES DO PROCESSO DE INOVAÇÃO) tópicos 3. Manual de Oslo e PINTEC, 5. Localização Geográfica e Processo de Inovação. necessidade de avaliar o contexto institucional, TECNOLGIA E INOVAÇÃO (CAPÍTULO 2 - INDICADORES E CONDICIONANTES DO PROCESSO DE INOVAÇÃO) tópicos 1. Indicadores de Inovação Tecnológica, Indicadores relacionados com o resultado do esforço em determinado período são Número de artigos científicos publicados, Produção científica pelo pelo investimento em P&D