WARNING:
JavaScript is turned OFF. None of the links on this concept map will
work until it is reactivated.
If you need help turning JavaScript On, click here.
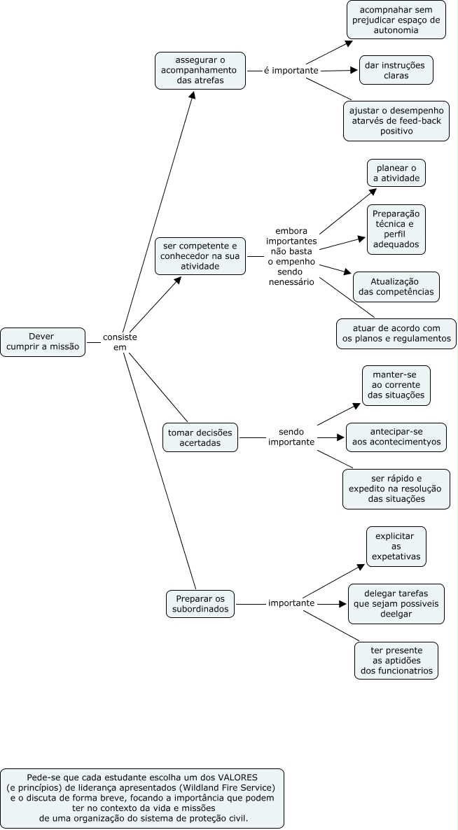
Esse mapa conceitual, produzido no IHMC CmapTools, tem a informação relacionada a: dever_1, ser competente e conhecedor na sua atividade embora importantes não basta o empenho sendo nenessário atuar de acordo com os planos e regulamentos, assegurar o acompanhamento das atrefas é importante acompnahar sem prejudicar espaço de autonomia, assegurar o acompanhamento das atrefas é importante dar instruções claras, assegurar o acompanhamento das atrefas é importante ajustar o desempenho atarvés de feed-back positivo, Preparar os subordinados importante ter presente as aptidões dos funcionatrios, tomar decisões acertadas sendo importante manter-se ao corrente das situações, Dever cumprir a missão consiste em Preparar os subordinados, ser competente e conhecedor na sua atividade embora importantes não basta o empenho sendo nenessário planear o a atividade, Preparar os subordinados importante explicitar as expetativas, Dever cumprir a missão consiste em tomar decisões acertadas, Dever cumprir a missão consiste em ser competente e conhecedor na sua atividade, Dever cumprir a missão consiste em assegurar o acompanhamento das atrefas, tomar decisões acertadas sendo importante antecipar-se aos acontecimentyos, tomar decisões acertadas sendo importante ser rápido e expedito na resolução das situações, ser competente e conhecedor na sua atividade embora importantes não basta o empenho sendo nenessário Preparação técnica e perfil adequados, ser competente e conhecedor na sua atividade embora importantes não basta o empenho sendo nenessário Atualização das competências, Preparar os subordinados importante delegar tarefas que sejam possiveis deelgar