WARNING:
JavaScript is turned OFF. None of the links on this concept map will
work until it is reactivated.
If you need help turning JavaScript On, click here.
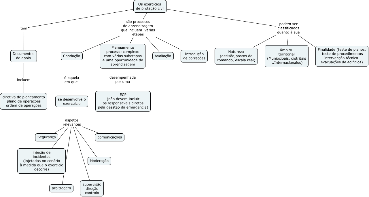
Esse mapa conceitual, produzido no IHMC CmapTools, tem a informação relacionada a: exerc_3, Os exercícios de proteção civil são processos de aprendizagem que incluem várias etapas Condução, se desenvolve o exercuicio aspetos relevantes Segurança, Condução é aquela em que se desenvolve o exercuicio, se desenvolve o exercuicio aspetos relevantes arbitragem, Os exercícios de proteção civil podem ser classificados quanto à sua Finalidade (teste de planos, teste de procedimentos -intervenção técnica - evacuações de edificios), Documentos de apoio incluem diretiva de planeamento plano de operações ordem de operações, Os exercícios de proteção civil tem Documentos de apoio, Os exercícios de proteção civil são processos de aprendizagem que incluem várias etapas Planeamento processo complexo com várias subetapas e uma oportunidade de aprendizagem, Os exercícios de proteção civil são processos de aprendizagem que incluem várias etapas Introdução de correções, Os exercícios de proteção civil podem ser classificados quanto à sua Âmbito territorial (Muniocipais, distritais ...Internacionaios), Planeamento processo complexo com várias subetapas e uma oportunidade de aprendizagem desempenhada por uma ECP (não devem incluir os responsaveis diretos pela gesstão da emergencia), se desenvolve o exercuicio aspetos relevantes injeção de incidentes (injetados no cenário à medida que o exercicio decorre), Os exercícios de proteção civil podem ser classificados quanto à sua Natureza (decisão,postos de comando, escala real), Os exercícios de proteção civil são processos de aprendizagem que incluem várias etapas Avaliação, se desenvolve o exercuicio aspetos relevantes supervisão direção controlo, se desenvolve o exercuicio aspetos relevantes comunicações, se desenvolve o exercuicio aspetos relevantes Moderação