WARNING:
JavaScript is turned OFF. None of the links on this concept map will
work until it is reactivated.
If you need help turning JavaScript On, click here.
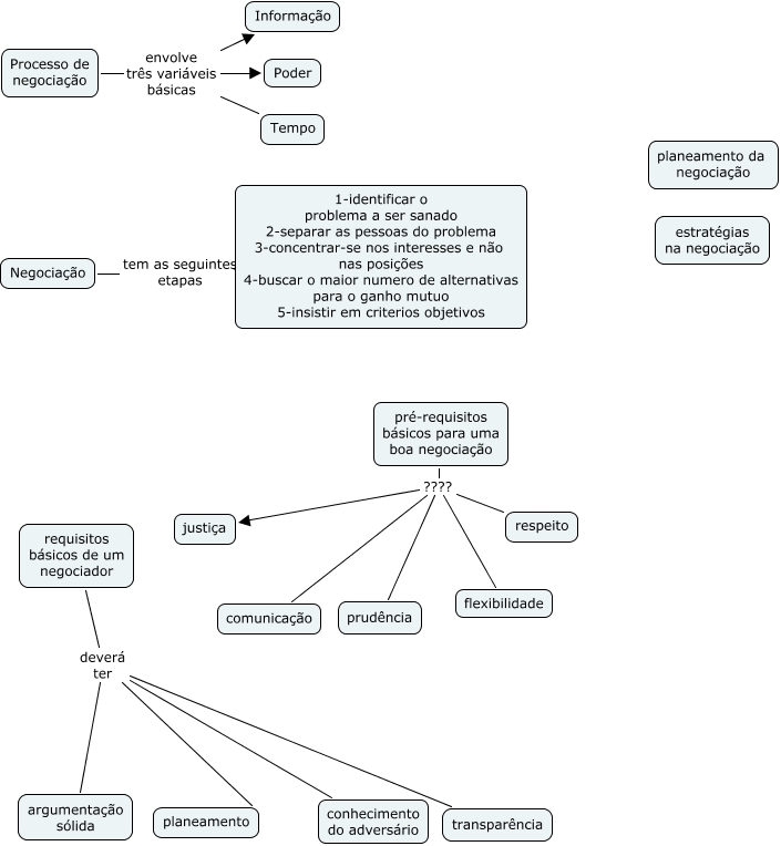
Esse mapa conceitual, produzido no IHMC CmapTools, tem a informação relacionada a: negociação_1, pré-requisitos básicos para uma boa negociação ???? respeito, pré-requisitos básicos para uma boa negociação ???? prudência, requisitos básicos de um negociador deverá ter planeamento, Processo de negociação envolve três variáveis básicas Informação, Negociação tem as seguintes etapas 1-identificar o problema a ser sanado 2-separar as pessoas do problema 3-concentrar-se nos interesses e não nas posições 4-buscar o maior numero de alternativas para o ganho mutuo 5-insistir em criterios objetivos, pré-requisitos básicos para uma boa negociação ???? flexibilidade, requisitos básicos de um negociador deverá ter transparência, Processo de negociação envolve três variáveis básicas Tempo, pré-requisitos básicos para uma boa negociação ???? comunicação, requisitos básicos de um negociador deverá ter argumentação sólida, pré-requisitos básicos para uma boa negociação ???? justiça, requisitos básicos de um negociador deverá ter conhecimento do adversário, Processo de negociação envolve três variáveis básicas Poder