WARNING:
JavaScript is turned OFF. None of the links on this concept map will
work until it is reactivated.
If you need help turning JavaScript On, click here.
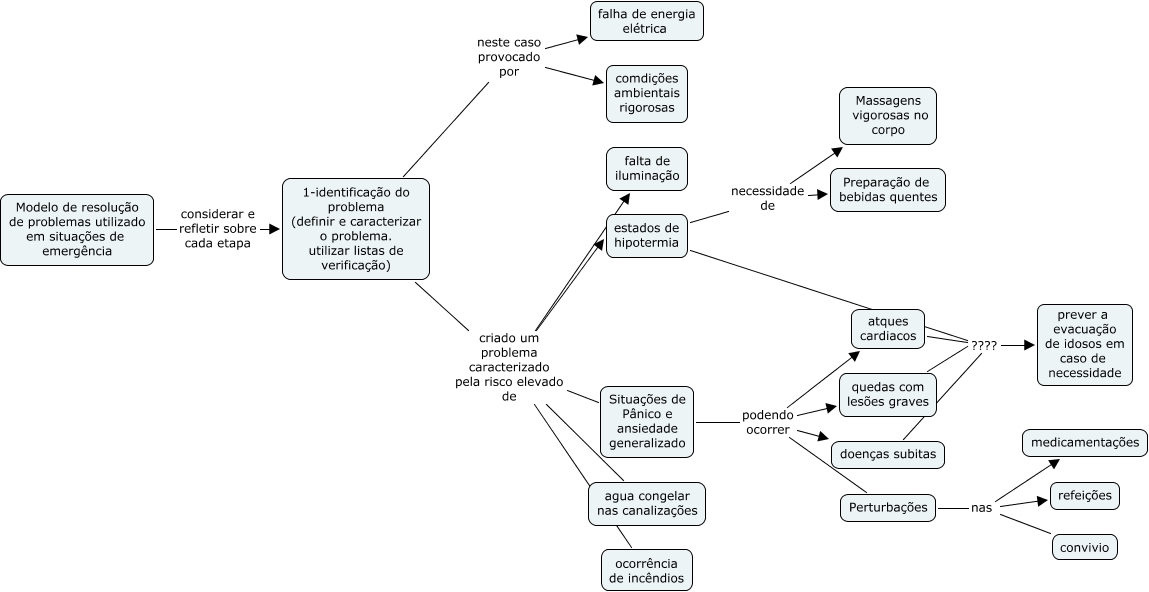
Esse mapa conceitual, produzido no IHMC CmapTools, tem a informação relacionada a: resolução_problemas_1, atques cardiacos ???? prever a evacuação de idosos em caso de necessidade, Perturbações nas convivio, 1-identificação do problema (definir e caracterizar o problema. utilizar listas de verificação) criado um problema caracterizado pela risco elevado de Situações de Pânico e ansiedade generalizado, 1-identificação do problema (definir e caracterizar o problema. utilizar listas de verificação) criado um problema caracterizado pela risco elevado de estados de hipotermia, 1-identificação do problema (definir e caracterizar o problema. utilizar listas de verificação) criado um problema caracterizado pela risco elevado de falta de iluminação, Perturbações nas medicamentações, doenças subitas ???? prever a evacuação de idosos em caso de necessidade, quedas com lesões graves ???? prever a evacuação de idosos em caso de necessidade, Situações de Pânico e ansiedade generalizado podendo ocorrer Perturbações, Situações de Pânico e ansiedade generalizado podendo ocorrer atques cardiacos, estados de hipotermia ???? prever a evacuação de idosos em caso de necessidade, 1-identificação do problema (definir e caracterizar o problema. utilizar listas de verificação) criado um problema caracterizado pela risco elevado de ocorrência de incêndios, Modelo de resolução de problemas utilizado em situações de emergência considerar e refletir sobre cada etapa 1-identificação do problema (definir e caracterizar o problema. utilizar listas de verificação), Situações de Pânico e ansiedade generalizado podendo ocorrer doenças subitas, Perturbações nas refeições, estados de hipotermia necessidade de Preparação de bebidas quentes, estados de hipotermia necessidade de Massagens vigorosas no corpo, 1-identificação do problema (definir e caracterizar o problema. utilizar listas de verificação) neste caso provocado por comdições ambientais rigorosas, Situações de Pânico e ansiedade generalizado podendo ocorrer quedas com lesões graves, 1-identificação do problema (definir e caracterizar o problema. utilizar listas de verificação) criado um problema caracterizado pela risco elevado de agua congelar nas canalizações