WARNING:
JavaScript is turned OFF. None of the links on this concept map will
work until it is reactivated.
If you need help turning JavaScript On, click here.
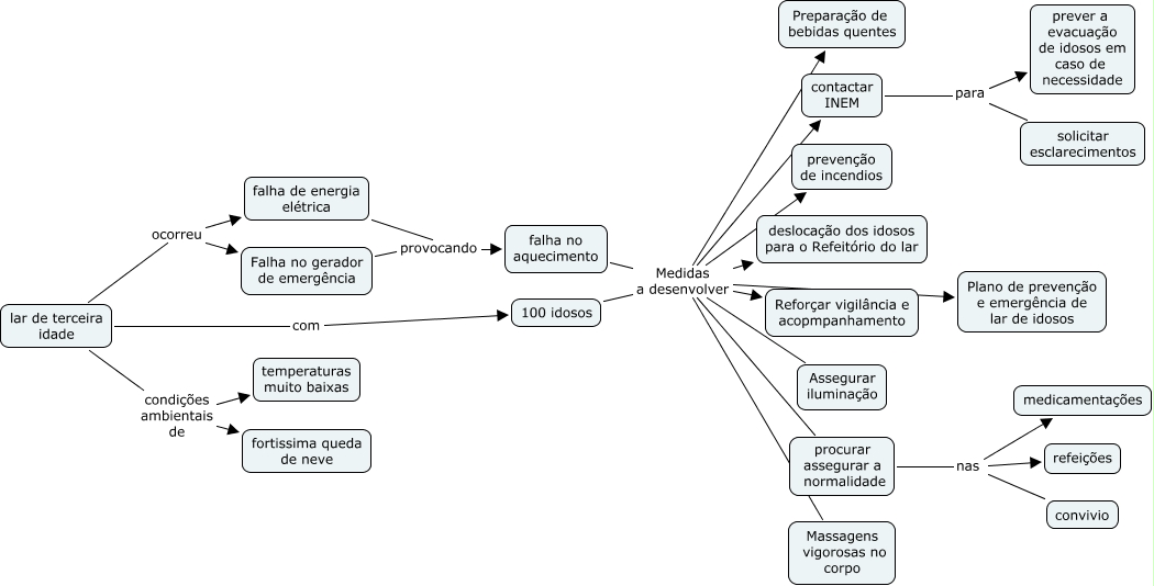
Esse mapa conceitual, produzido no IHMC CmapTools, tem a informação relacionada a: problemas_2, 100 idosos Medidas a desenvolver Plano de prevenção e emergência de lar de idosos, lar de terceira idade com 100 idosos, 100 idosos Medidas a desenvolver prevenção de incendios, procurar assegurar a normalidade nas refeições, falha no aquecimento Medidas a desenvolver Plano de prevenção e emergência de lar de idosos, contactar INEM para prever a evacuação de idosos em caso de necessidade, falha de energia elétrica provocando falha no aquecimento, 100 idosos Medidas a desenvolver deslocação dos idosos para o Refeitório do lar, 100 idosos Medidas a desenvolver contactar INEM, procurar assegurar a normalidade nas medicamentações, procurar assegurar a normalidade nas convivio, Falha no gerador de emergência provocando falha no aquecimento, contactar INEM para solicitar esclarecimentos, falha no aquecimento Medidas a desenvolver Assegurar iluminação, 100 idosos Medidas a desenvolver Preparação de bebidas quentes, falha no aquecimento Medidas a desenvolver prevenção de incendios, 100 idosos Medidas a desenvolver Reforçar vigilância e acopmpanhamento, falha no aquecimento Medidas a desenvolver Reforçar vigilância e acopmpanhamento, falha no aquecimento Medidas a desenvolver procurar assegurar a normalidade, falha no aquecimento Medidas a desenvolver Massagens vigorosas no corpo