WARNING:
JavaScript is turned OFF. None of the links on this concept map will
work until it is reactivated.
If you need help turning JavaScript On, click here.
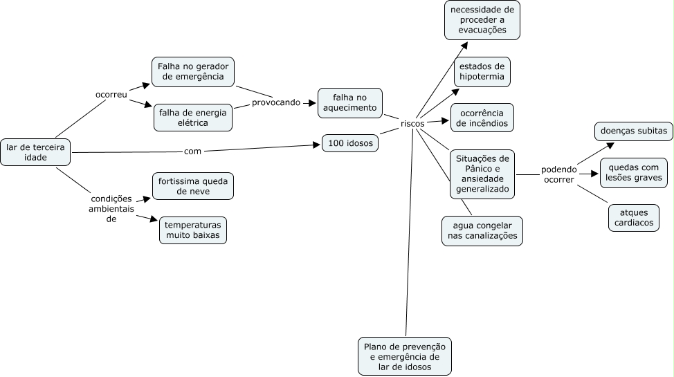
Esse mapa conceitual, produzido no IHMC CmapTools, tem a informação relacionada a: problemas_1, 100 idosos riscos Plano de prevenção e emergência de lar de idosos, lar de terceira idade ocorreu falha de energia elétrica, 100 idosos riscos necessidade de proceder a evacuações, falha de energia elétrica provocando falha no aquecimento, Falha no gerador de emergência provocando falha no aquecimento, falha no aquecimento riscos Plano de prevenção e emergência de lar de idosos, falha no aquecimento riscos agua congelar nas canalizações, Situações de Pânico e ansiedade generalizado podendo ocorrer atques cardiacos, 100 idosos riscos ocorrência de incêndios, 100 idosos riscos agua congelar nas canalizações, lar de terceira idade condições ambientais de fortissima queda de neve, 100 idosos riscos estados de hipotermia, lar de terceira idade com 100 idosos, lar de terceira idade ocorreu Falha no gerador de emergência, falha no aquecimento riscos estados de hipotermia, Situações de Pânico e ansiedade generalizado podendo ocorrer doenças subitas, falha no aquecimento riscos necessidade de proceder a evacuações, falha no aquecimento riscos Situações de Pânico e ansiedade generalizado, Situações de Pânico e ansiedade generalizado podendo ocorrer quedas com lesões graves, 100 idosos riscos Situações de Pânico e ansiedade generalizado