WARNING:
JavaScript is turned OFF. None of the links on this concept map will
work until it is reactivated.
If you need help turning JavaScript On, click here.
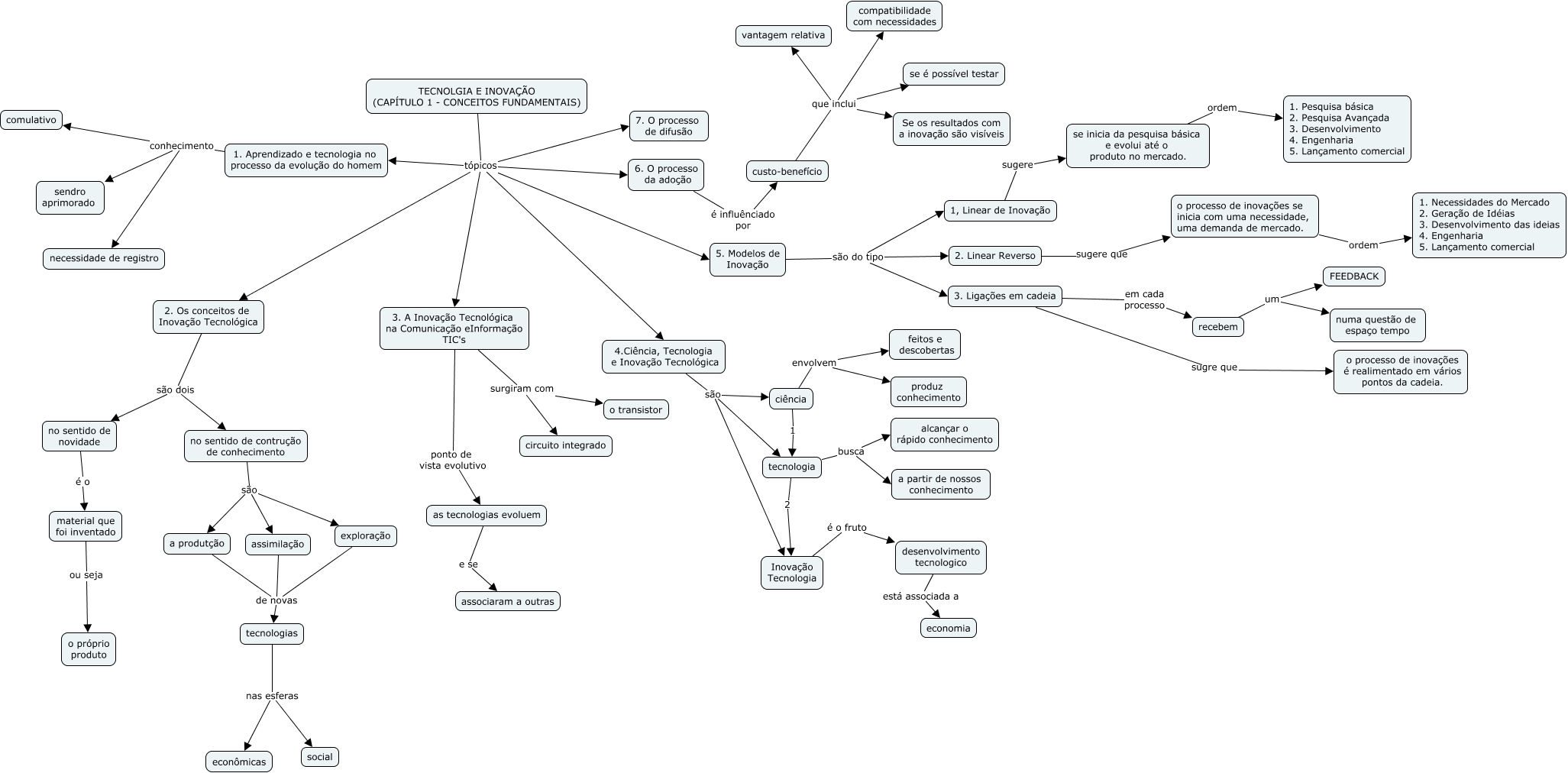
Esse mapa conceitual, produzido no IHMC CmapTools, tem a informação relacionada a: 1a.semana, 3. A Inovação Tecnológica na Comunicação e Informação TIC's surgiram com o transistor, custo-benefício que inclui vantagem relativa, recebem um FEEDBACK, a produtção de novas tecnologias, TECNOLGIA E INOVAÇÃO (CAPÍTULO 1 - CONCEITOS FUNDAMENTAIS) tópicos 2. Os conceitos de Inovação Tecnológica, ciência envolvem feitos e descobertas, tecnologia busca alcançar o rápido conhecimento, custo-benefício que inclui se é possível testar, desenvolvimento tecnologico está associada a economia, 2. Os conceitos de Inovação Tecnológica são dois no sentido de contrução de conhecimento, 3. A Inovação Tecnológica na Comunicação e Informação TIC's ponto de vista evolutivo as tecnologias evoluem, tecnologia 2 Inovação Tecnologia, tecnologias nas esferas social, recebem um numa questão de espaço tempo, TECNOLGIA E INOVAÇÃO (CAPÍTULO 1 - CONCEITOS FUNDAMENTAIS) tópicos 4.Ciência, Tecnologia e Inovação Tecnológica, se inicia da pesquisa básica e evolui até o produto no mercado. ordem 1. Pesquisa básica 2. Pesquisa Avançada 3. Desenvolvimento 4. Engenharia 5. Lançamento comercial, 3. Ligações em cadeia em cada processo recebem, custo-benefício que inclui Se os resultados com a inovação são visíveis, tecnologia busca a partir de nossos conhecimento, ciência 1 tecnologia