WARNING:
JavaScript is turned OFF. None of the links on this concept map will
work until it is reactivated.
If you need help turning JavaScript On, click here.
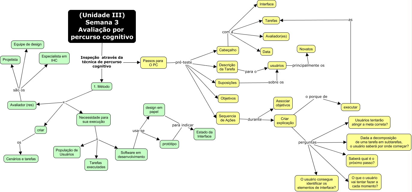
Esse mapa conceitual, produzido no IHMC CmapTools, tem a informação relacionada a: 3a semana, Avaliador (res) são os Equipe de design, Passos para O PC pré-teste Objetivos, Avaliador (res) são os Projetista, Sequencia de Ações durante Criar explicação, Cabeçalho com a Data, Criar explicação perguntas Usuários tentarão atingir a meta correta?, Passos para O PC pré-teste Sequencia de Ações, Sequencia de Ações durante Associar objetivos, Cabeçalho com a Tarefas, 1. Método x Necessidade para sua execução, Necessidade para sua execução x Software em desenvolvimento, Criar explicação perguntas O que o usuário vai tentar fazer a cada momento?, Avaliador (res) são os Especialista em IHC, Passos para O PC pré-teste Descrição da Tarefa, Passos para O PC pré-teste Cabeçalho, executar as Tarefas, 1. Método x Avaliador (res), usuários principalmente os Novatos, design em papel para indicar Estado da Interface, Cabeçalho com a Avaliador(es)