WARNING:
JavaScript is turned OFF. None of the links on this concept map will
work until it is reactivated.
If you need help turning JavaScript On, click here.
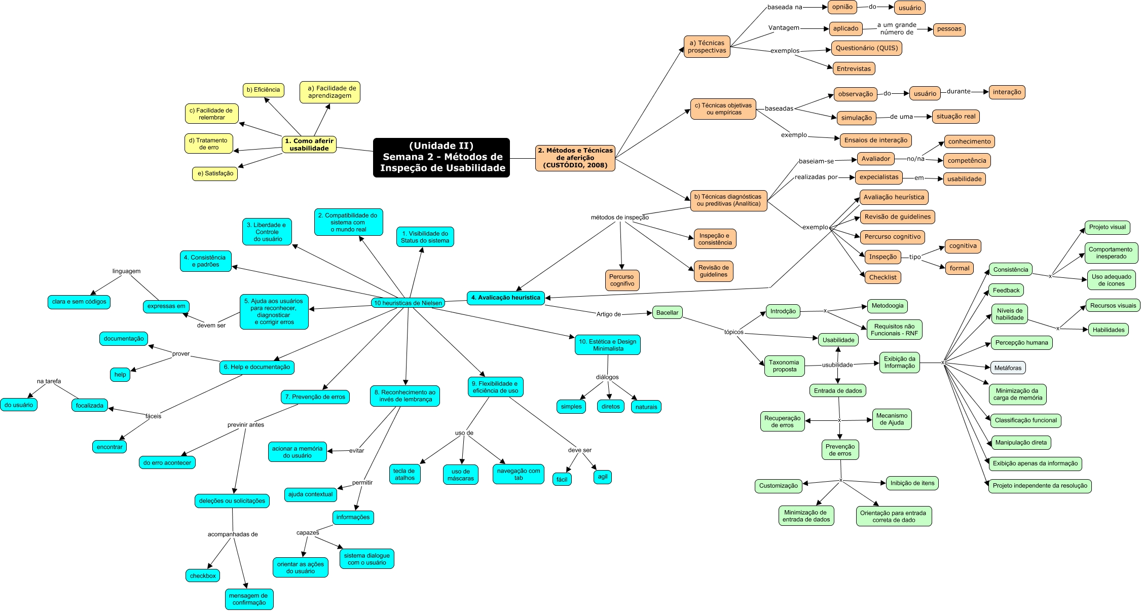
Esse mapa conceitual, produzido no IHMC CmapTools, tem a informação relacionada a: 2a semana, 8. Reconhecimento ao invés de lembrança permitir ajuda contextual, Entrada de dados x Recuperação de erros, Prevenção de erros x Orientação para entrada correta de dado, 4. Avalicação heurística 10 heuristicas de Nielsen 7. Prevenção de erros, 4. Avalicação heurística 10 heuristicas de Nielsen 5. Ajuda aos usuários para reconhecer, diagnosticar e corrigir erros, 6. Help e documentação fáceis focalizada, 9. Flexibilidade e eficiência de uso uso de uso de máscaras, 6. Help e documentação fáceis encontrar, b) Técnicas diagnósticas ou preditivas (Analítica) exemplo Percurso cognitivo, (Unidade II) Semana 2 - Métodos de Inspeção de Usabilidade 1. Como aferir usabilidade c) Facilidade de relembrar, (Unidade II) Semana 2 - Métodos de Inspeção de Usabilidade 2. Métodos e Técnicas de aferição (CUSTÓDIO, 2008) c) Técnicas objetivas ou empíricas, (Unidade II) Semana 2 - Métodos de Inspeção de Usabilidade 1. Como aferir usabilidade d) Tratamento de erro, 4. Avalicação heurística 10 heuristicas de Nielsen 2. Compatibilidade do sistema com o mundo real, usuário durante interação, Níveis de habilidade x Habilidades, Taxonomia proposta usubilidade Entrada de dados, 6. Help e documentação prover documentação, (Unidade II) Semana 2 - Métodos de Inspeção de Usabilidade 1. Como aferir usabilidade e) Satisfação, simulação de uma situação real, deleções ou solicitações acompanhadas de mensagem de confirmação