WARNING:
JavaScript is turned OFF. None of the links on this concept map will
work until it is reactivated.
If you need help turning JavaScript On, click here.
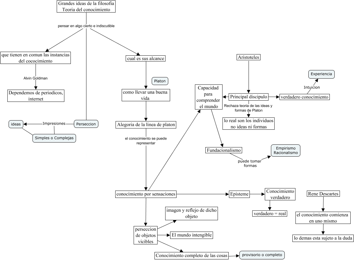
Este Cmap, tiene información relacionada con: teoria del conocimiento, Perseccion Impresiones ideas, verdadero conocimiento Intuicion Experiencia, conocimiento por sensaciones Capacidad para comprender el mundo, Capacidad para comprender el mundo ???? Fundacionalismo, perseccion de objetos vicibles ???? El mundo intengible, perseccion de objetos vicibles ???? Conocimiento completo de las cosas, Grandes ideas de la filosofia Teoria del conocimiento pensar en algo cierto e indiscutible cual es sus alcance, ideas ???? Simples o Complejas, Perseccion Impresiones Simples o Complejas, que tienen en comun las instancias del cococimiento Alvin Goldman Dependemos de periodicos, internet, Grandes ideas de la filosofia Teoria del conocimiento pensar en algo cierto e indiscutible Perseccion, Conocimiento completo de las cosas ???? provisorio o completo, Episteme ???? Conocimiento verdadero, Principal discipulo Rechaza teoria de las ideas y formas de Platon lo real son los individuos no ideas ni formas, Fundacionalismo puede tomar formas Empirismo Racionalismo, Principal discipulo verdadero conocimiento, Principal discipulo Capacidad para comprender el mundo, conocimiento por sensaciones ???? Episteme, como llevar una buena vida Alegoria de la linea de platon, Rene Descartes ???? el conocimiento comienza en uno mismo