WARNING:
JavaScript is turned OFF. None of the links on this concept map will
work until it is reactivated.
If you need help turning JavaScript On, click here.
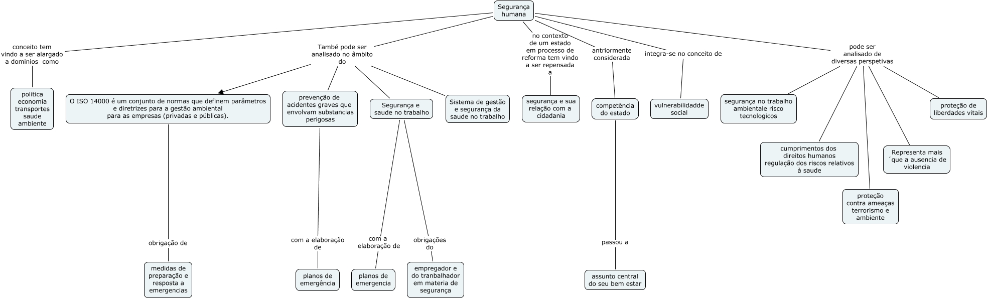
Esse mapa conceitual, produzido no IHMC CmapTools, tem a informação relacionada a: Segur nas Organiz e prot civil, prevenção de acidentes graves que envolvam substancias perigosas com a elaboração de planos de emergência, Segurança humana no contexto de um estado em processo de reforma tem vindo a ser repensada a segurança e sua relação com a cidadania, Segurança humana antriormente considerada competência do estado, competência do estado passou a assunto central do seu bem estar, Segurança humana També pode ser analisado no âmbito do O ISO 14000 é um conjunto de normas que definem parâmetros e diretrizes para a gestão ambiental para as empresas (privadas e públicas)., Segurança humana També pode ser analisado no âmbito do Segurança e saude no trabalho, Segurança humana pode ser analisado de diversas perspetivas proteção contra ameaças terrorismo e ambiente, Segurança e saude no trabalho com a elaboração de planos de emergencia, O ISO 14000 é um conjunto de normas que definem parâmetros e diretrizes para a gestão ambiental para as empresas (privadas e públicas). obrigação de medidas de preparação e resposta a emergencias, Segurança humana pode ser analisado de diversas perspetivas proteção de liberdades vitais, Segurança humana pode ser analisado de diversas perspetivas Representa mais ´que a ausencia de violencia, Segurança humana conceito tem vindo a ser alargado a dominios como politica economia transportes saude ambiente, Segurança humana pode ser analisado de diversas perspetivas segurança no trabalho ambientale risco tecnologicos, Segurança humana integra-se no conceito de vulnerabilidadde social, Segurança humana pode ser analisado de diversas perspetivas cumprimentos dos direitos humanos regulação dos riscos relativos à saude, Segurança e saude no trabalho obrigações do empregador e do tranbalhador em materia de segurança, Segurança humana També pode ser analisado no âmbito do Sistema de gestão e segurança da saude no trabalho, Segurança humana També pode ser analisado no âmbito do prevenção de acidentes graves que envolvam substancias perigosas