WARNING:
JavaScript is turned OFF. None of the links on this concept map will
work until it is reactivated.
If you need help turning JavaScript On, click here.
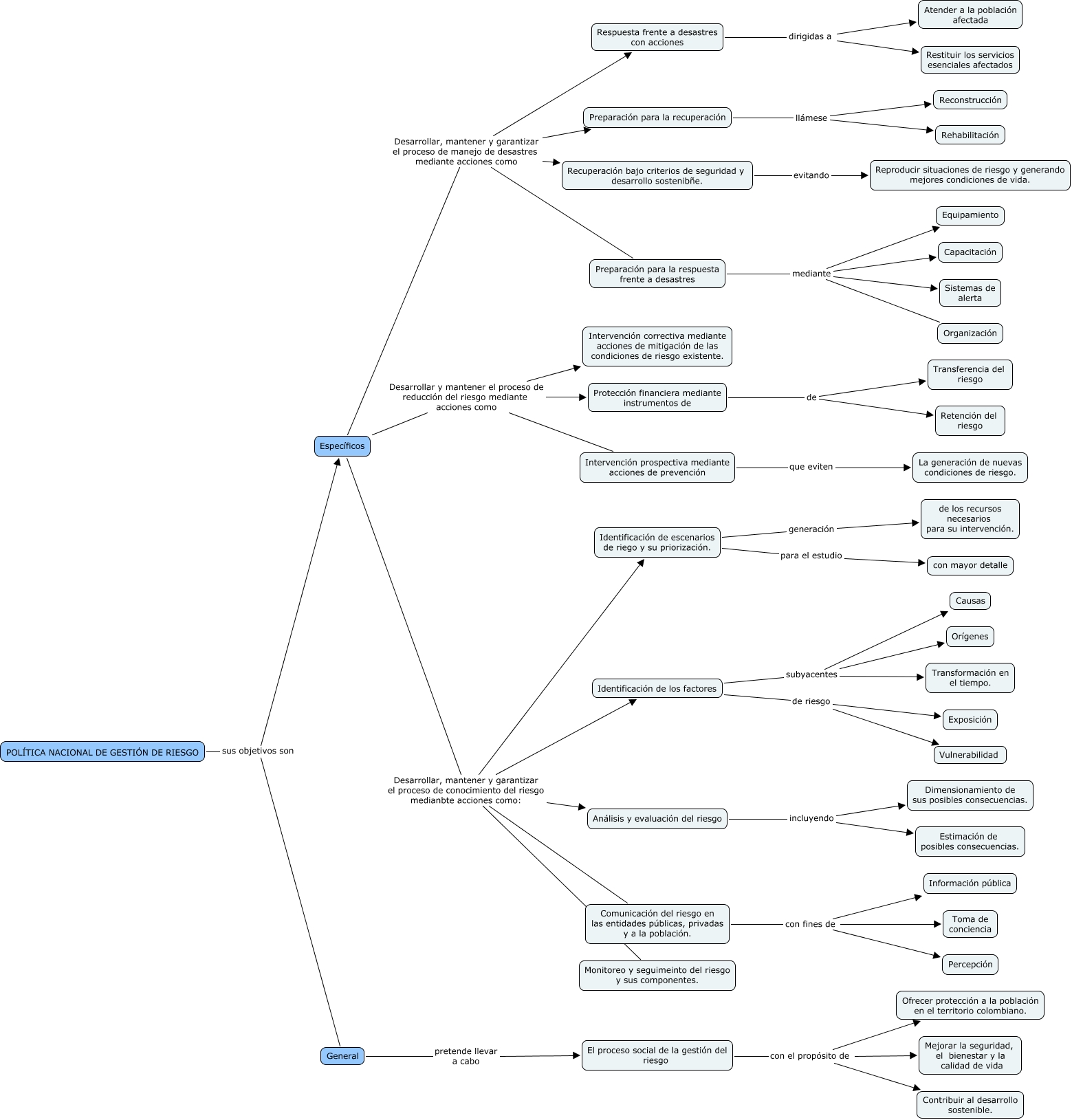
Esse mapa conceitual, produzido no IHMC CmapTools, tem a informação relacionada a: Política riesgo_1, Protección financiera mediante instrumentos de de Transferencia del riesgo, POLÍTICA NACIONAL DE GESTIÓN DE RIESGO sus objetivos son General, Análisis y evaluación del riesgo incluyendo Estimación de posibles consecuencias., Intervención prospectiva mediante acciones de prevención que eviten La generación de nuevas condiciones de riesgo., Específicos Desarrollar y mantener el proceso de reducción del riesgo mediante acciones como Intervención correctiva mediante acciones de mitigación de las condiciones de riesgo existente., Preparación para la respuesta frente a desastres mediante Sistemas de alerta, Respuesta frente a desastres con acciones dirigidas a Restituir los servicios esenciales afectados, Análisis y evaluación del riesgo incluyendo Dimensionamiento de sus posibles consecuencias., Comunicación del riesgo en las entidades públicas, privadas y a la población. con fines de Percepción, Preparación para la respuesta frente a desastres mediante Equipamiento, Específicos Desarrollar, mantener y garantizar el proceso de conocimiento del riesgo medianbte acciones como: Comunicación del riesgo en las entidades públicas, privadas y a la población., Específicos Desarrollar, mantener y garantizar el proceso de manejo de desastres mediante acciones como Preparación para la recuperación, Identificación de escenarios de riego y su priorización. generación de los recursos necesarios para su intervención., Comunicación del riesgo en las entidades públicas, privadas y a la población. con fines de Toma de conciencia, Específicos Desarrollar, mantener y garantizar el proceso de conocimiento del riesgo medianbte acciones como: Monitoreo y seguimeinto del riesgo y sus componentes., Específicos Desarrollar, mantener y garantizar el proceso de conocimiento del riesgo medianbte acciones como: Identificación de escenarios de riego y su priorización., Identificación de los factores subyacentes Orígenes, Preparación para la respuesta frente a desastres mediante Organización, Preparación para la recuperación llámese Reconstrucción, Específicos Desarrollar y mantener el proceso de reducción del riesgo mediante acciones como Intervención prospectiva mediante acciones de prevención